mp-24074/DyH3O3/harm

Harmonic properties

../../_images/fig_bandos_pr12619.png

(a) Phonon dispersion with participation ratio and DOS

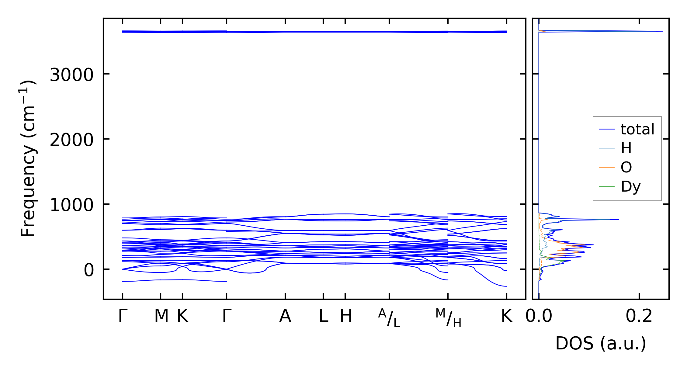
../../_images/fig_bandos16993.png

(b) Phonon dispersion and DOS

../../_images/fig_thermo12619.png

(c) Thermodynamic properties

Force constants

../../_images/fig_fc212317.png

(a) Force constants w.r.t atomic distance

Summary

../../_images/fig_times21447.png

(a) Computation time