mp-24030/ZrP2H2O6/harm

Harmonic properties

../../_images/fig_bandos_pr12604.png

(a) Phonon dispersion with participation ratio and DOS

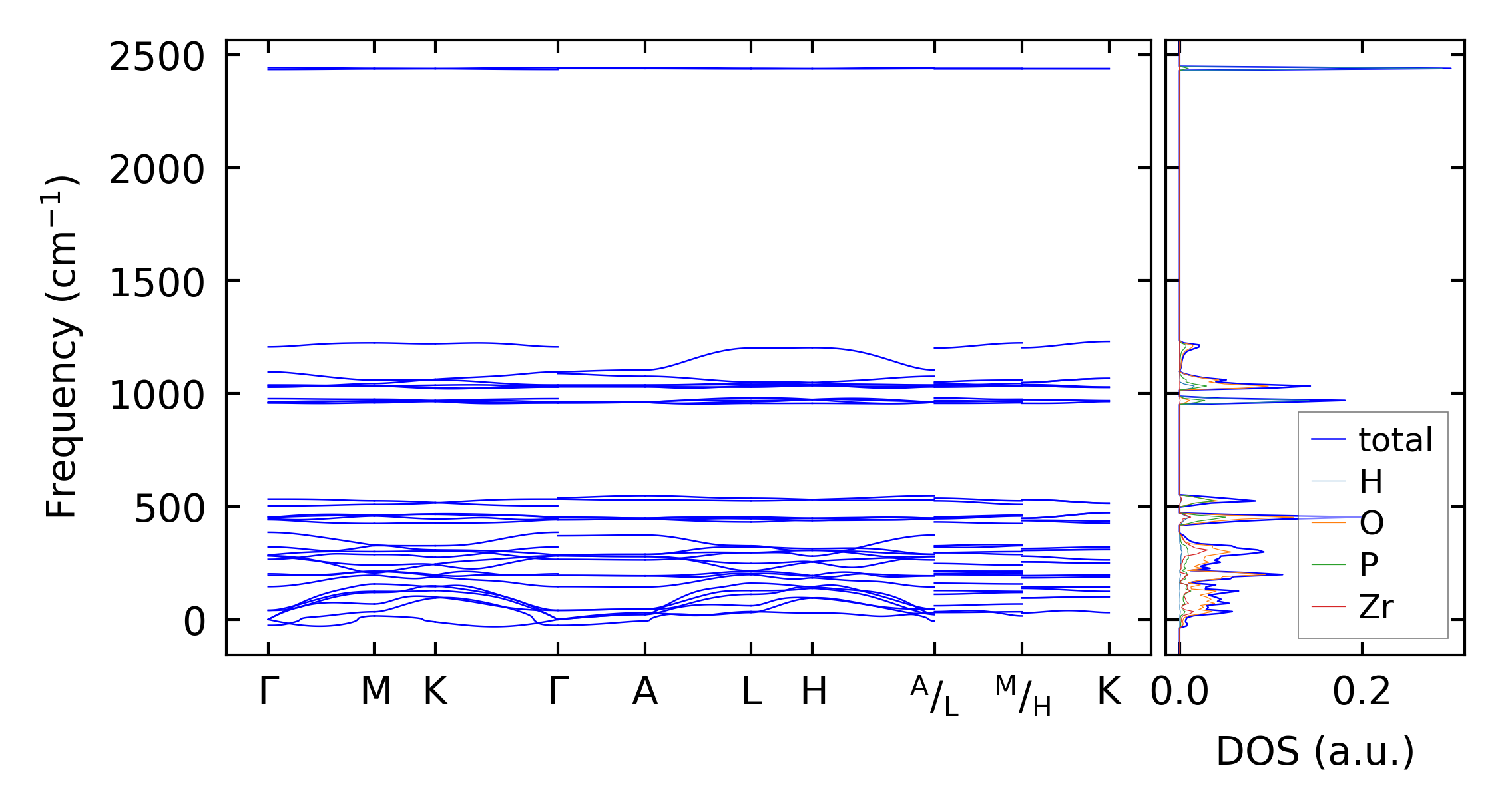
../../_images/fig_bandos16963.png

(b) Phonon dispersion and DOS

../../_images/fig_thermo12604.png

(c) Thermodynamic properties

Force constants

../../_images/fig_fc212302.png

(a) Force constants w.r.t atomic distance

Summary

../../_images/fig_times21416.png

(a) Computation time