mp-24041/MgH2SO5/harm

Harmonic properties

../../_images/fig_bandos_pr12606.png

(a) Phonon dispersion with participation ratio and DOS

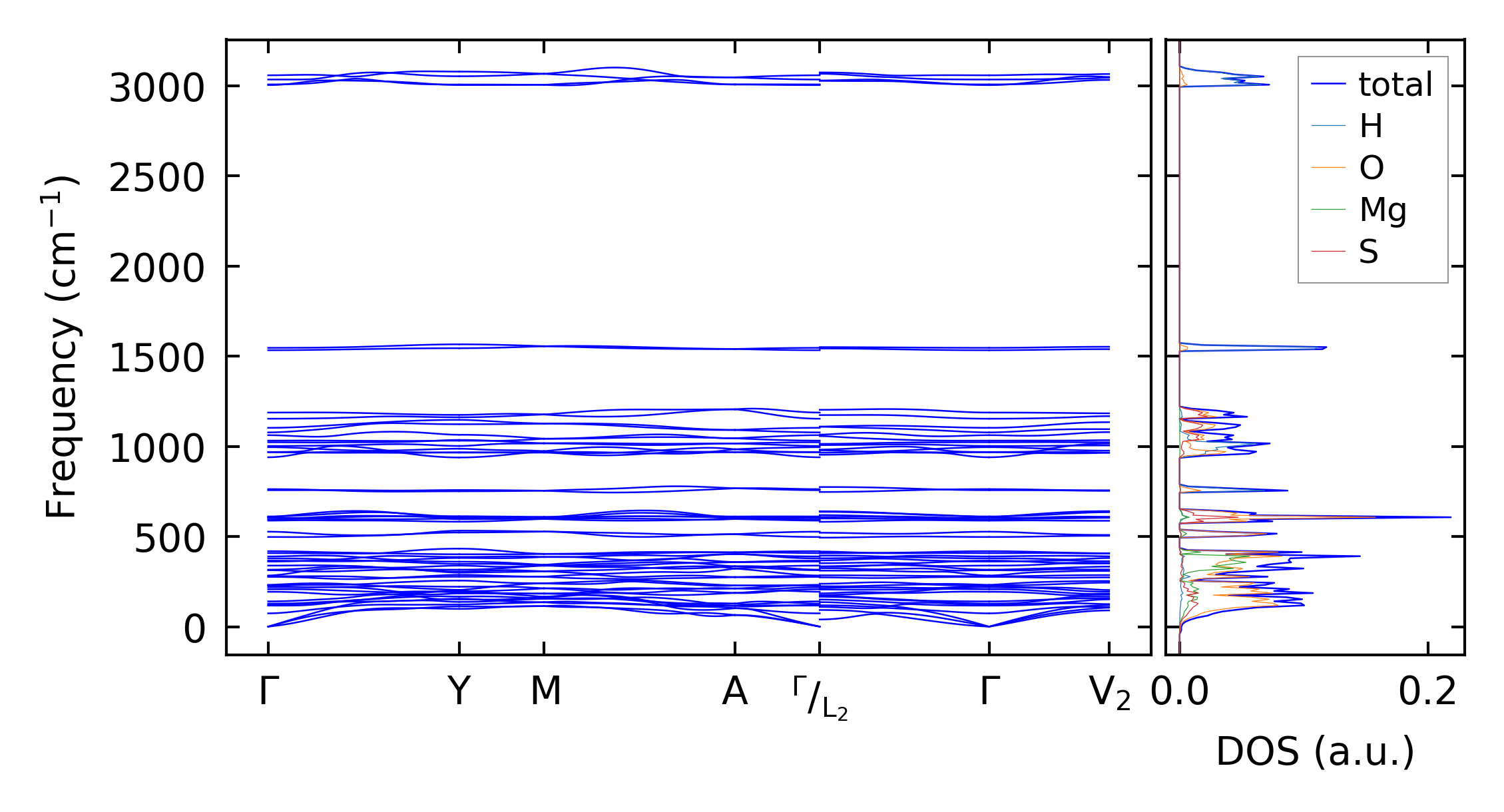
../../_images/fig_bandos16968.png

(b) Phonon dispersion and DOS

../../_images/fig_thermo12606.png

(c) Thermodynamic properties

Force constants

../../_images/fig_fc212304.png

(a) Force constants w.r.t atomic distance

Summary

../../_images/fig_times21421.png

(a) Computation time