mp-24424/BaHBr/anharm

Harmonic properties

../../_images/fig_bandos_pr12414.png

(a) Phonon dispersion with participation ratio and DOS

../../_images/fig_thermo12414.png

(b) Thermodynamic properties

Grüneisen parameters

../../_images/fig_gru_all5162.png

(a) Grüneisen parameters

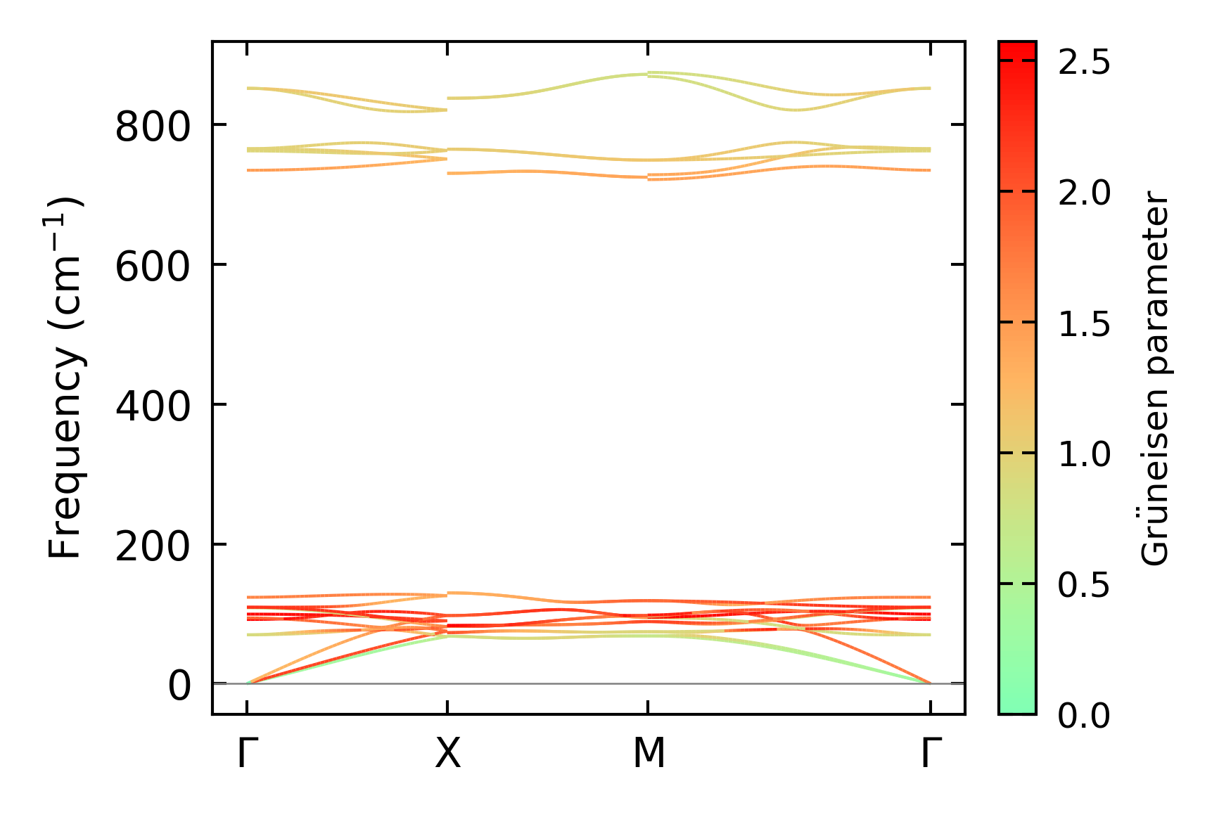
../../_images/fig_gruneisen5162.png

(b) Phonon dispersion with Grüneisen parameters

Thermal conductivity

3-phonon (LASSO) — q-mesh: 16x16x9, supercell: 3x3x2

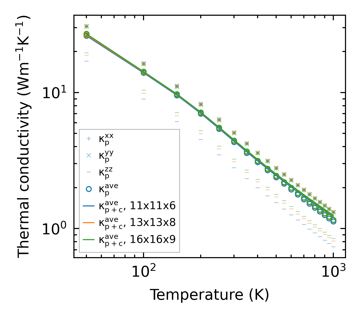
../../_images/fig_kappa9709.png

(a) Temperature-dependent lattice thermal conductivity

../../_images/fig_kappa_vs_grain_size5222.png

(b) Peierls lattice thermal conductivity w.r.t grain size

Phonon lifetime and scattering rates

../../_images/fig_lifetime5111.png

(a) Phonon lifetime due to phonon-phonon scattering

../../_images/fig_scat_rates5110.png

(b) Phonon scattering rates

Cumulative and spectral thermal conductivity

../../_images/fig_cumu_frequency5111.png

(a) Spectral and cumulative thermal conductivity w.r.t frequency

../../_images/fig_cumu_mfp5110.png

(b) Spectral and cumulative thermal conductivity w.r.t MFP

Force constants

../../_images/fig_fc212113.png

(a) Force constants w.r.t atomic distance

Summary

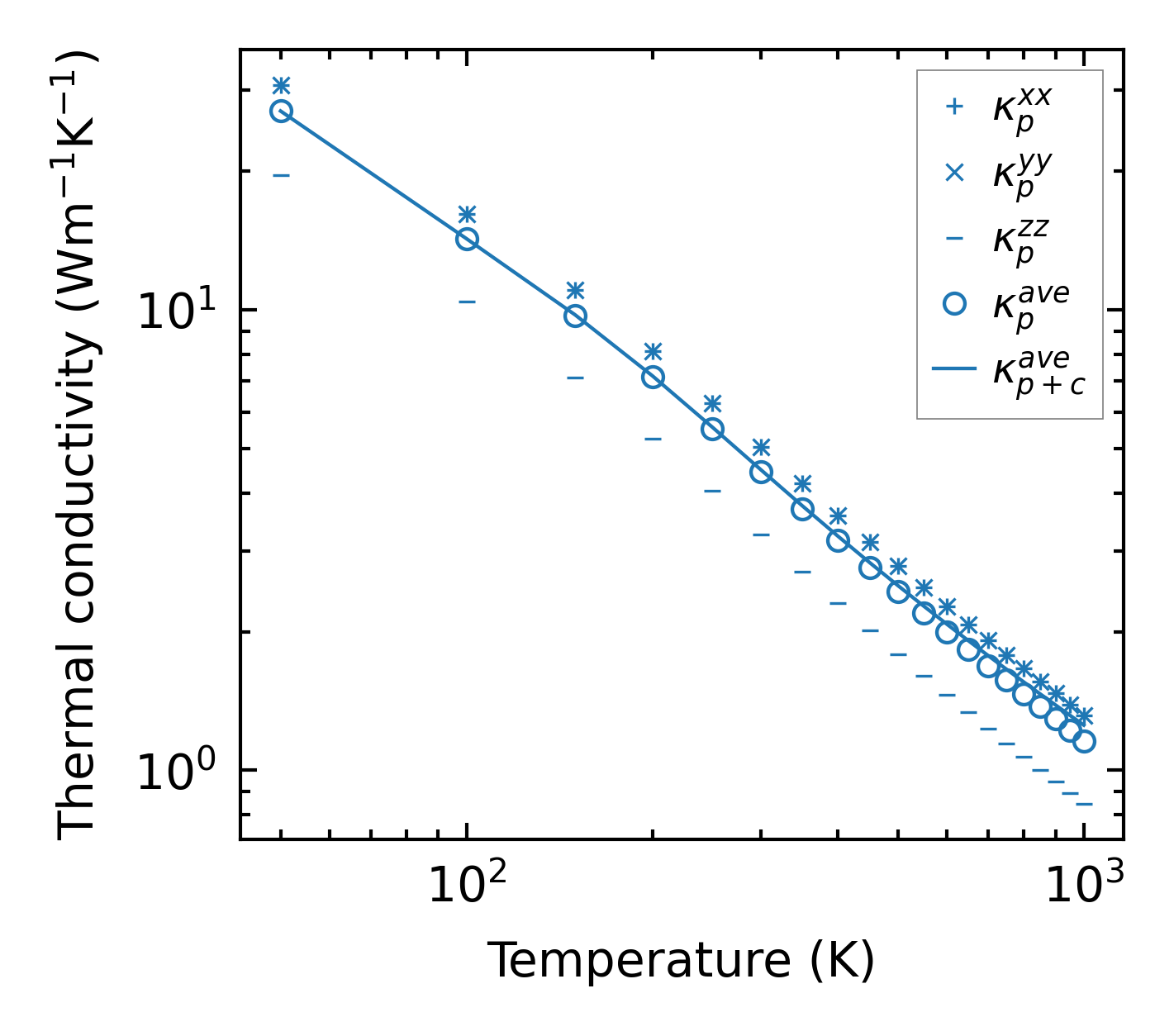
../../_images/fig_kappa9710.png

(a) Temperature-dependent lattice thermal conductivity

../../_images/fig_times21087.png

(b) Computation time