mp-24076/YH3O3/harm

Harmonic properties

../../_images/fig_bandos_pr12623.png

(a) Phonon dispersion with participation ratio and DOS

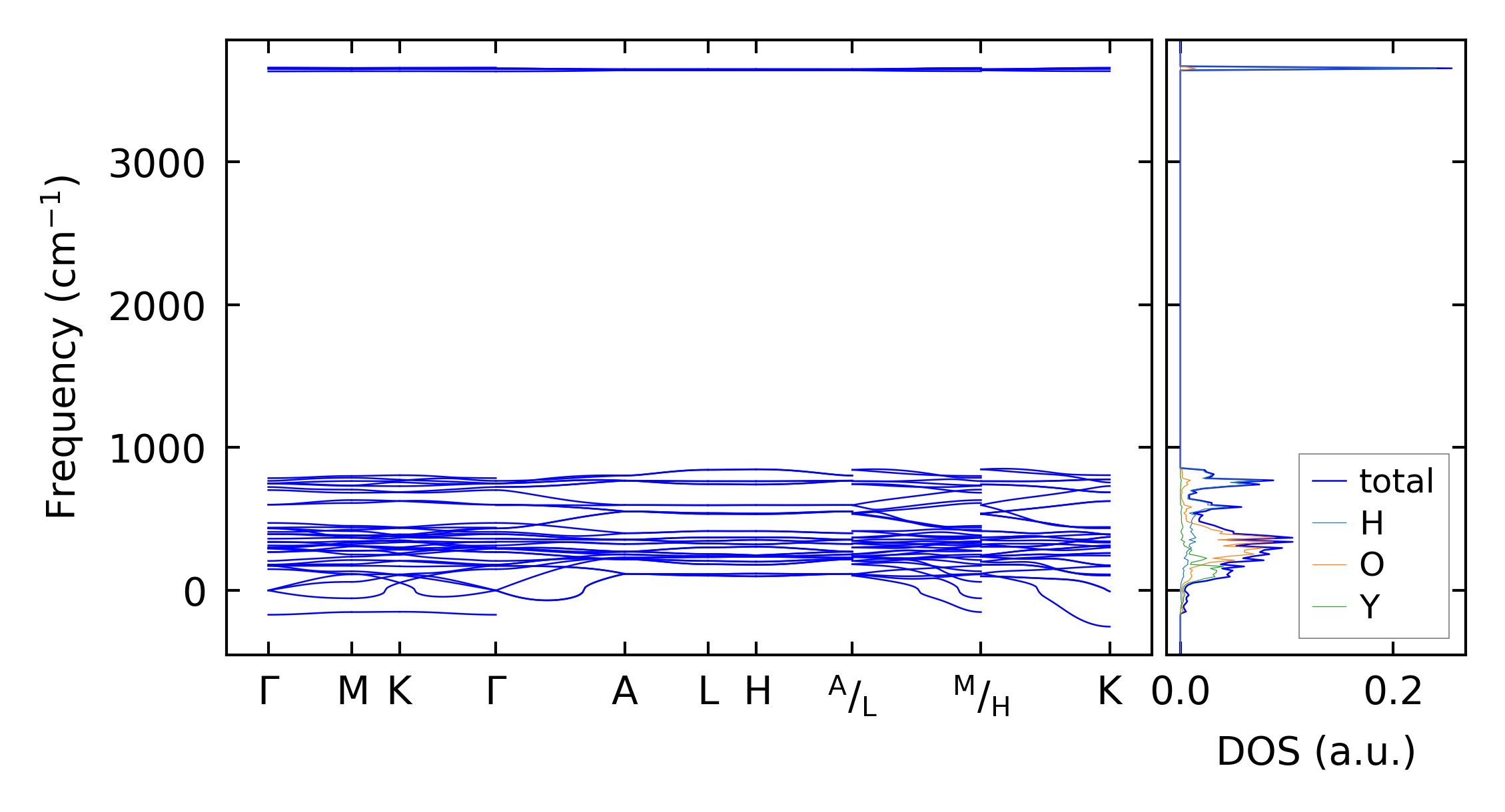
../../_images/fig_bandos16997.png

(b) Phonon dispersion and DOS

../../_images/fig_thermo12623.png

(c) Thermodynamic properties

Force constants

../../_images/fig_fc212321.png

(a) Force constants w.r.t atomic distance

Summary

../../_images/fig_times21451.png

(a) Computation time