mp-24402/CaAlSiHO5/harm

Harmonic properties

../../_images/fig_bandos_pr12404.png

(a) Phonon dispersion with participation ratio and DOS

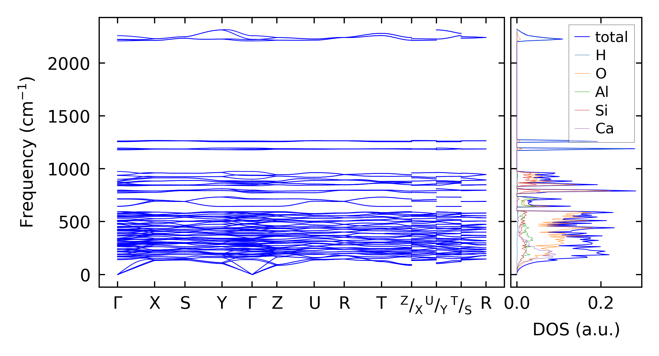
../../_images/fig_bandos16677.png

(b) Phonon dispersion and DOS

../../_images/fig_thermo12404.png

(c) Thermodynamic properties

Force constants

../../_images/fig_fc212103.png

(a) Force constants w.r.t atomic distance

Summary

../../_images/fig_times21075.png

(a) Computation time