mp-570847/CoH3C6N6/harm

Harmonic properties

../../_images/fig_bandos_pr6867.png

(a) Phonon dispersion with participation ratio and DOS

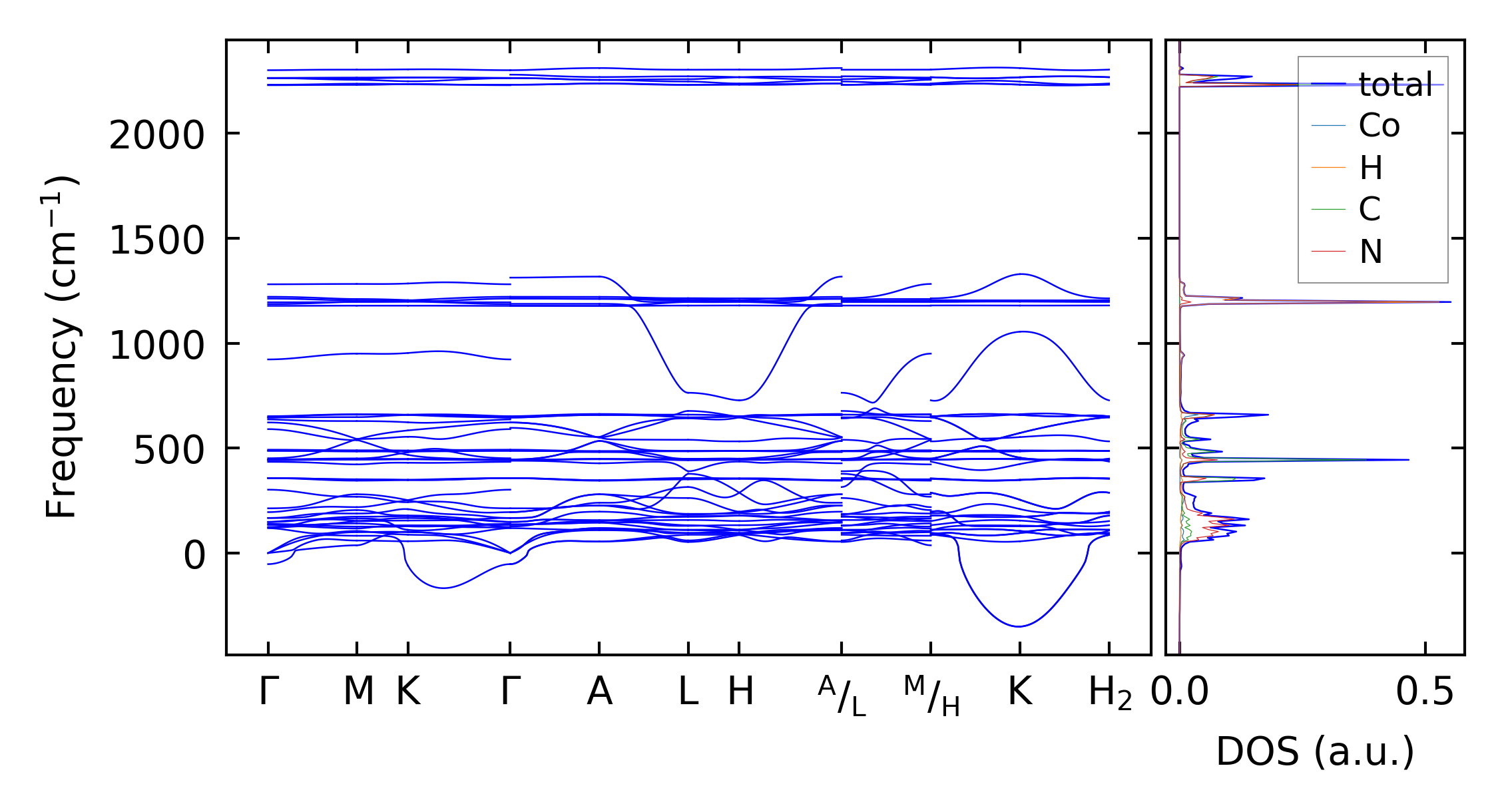
../../_images/fig_bandos9843.png

(b) Phonon dispersion and DOS

../../_images/fig_thermo6867.png

(c) Thermodynamic properties

Force constants

../../_images/fig_fc26650.png

(a) Force constants w.r.t atomic distance

Summary

../../_images/fig_times12321.png

(a) Computation time