mp-570051/Tl2SnHgTe4/harm

Harmonic properties

../../_images/fig_bandos_pr7091.png

(a) Phonon dispersion with participation ratio and DOS

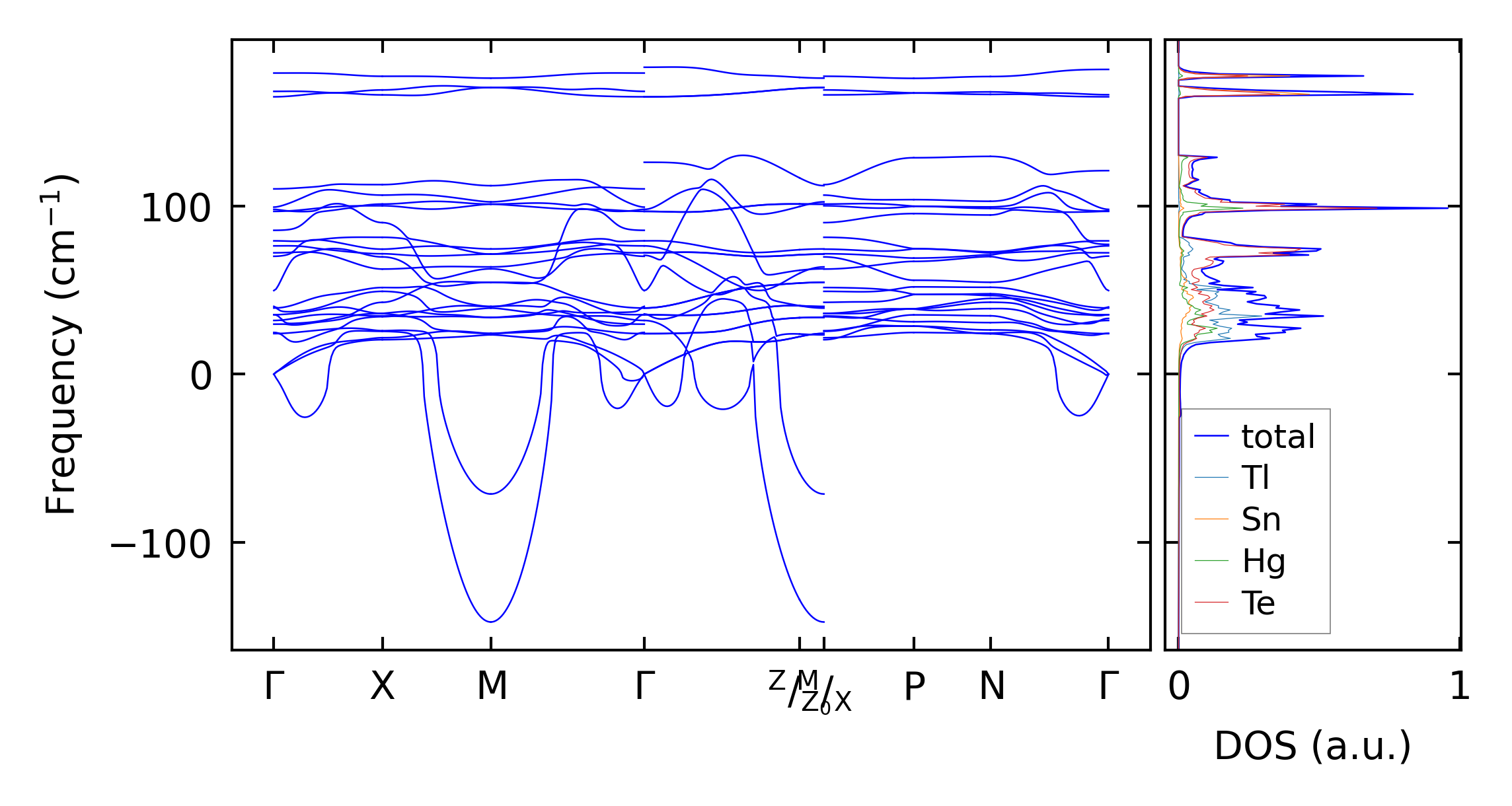
../../_images/fig_bandos10067.png

(b) Phonon dispersion and DOS

../../_images/fig_thermo7091.png

(c) Thermodynamic properties

Force constants

../../_images/fig_fc26865.png

(a) Force constants w.r.t atomic distance

Summary

../../_images/fig_times12646.png

(a) Computation time