mp-570165-2/CdI2/harm

Harmonic properties

../../_images/fig_bandos_pr7112.png

(a) Phonon dispersion with participation ratio and DOS

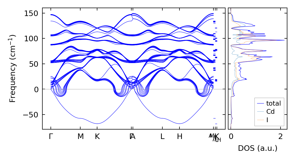
../../_images/fig_bandos10095.png

(b) Phonon dispersion and DOS

../../_images/fig_thermo7112.png

(c) Thermodynamic properties

Force constants

../../_images/fig_fc26886.png

(a) Force constants w.r.t atomic distance

Summary

../../_images/fig_times12684.png

(a) Computation time