mp-555893/Pr3CuSiS7/harm

Harmonic properties

../../_images/fig_bandos_pr8700.png

(a) Phonon dispersion with participation ratio and DOS

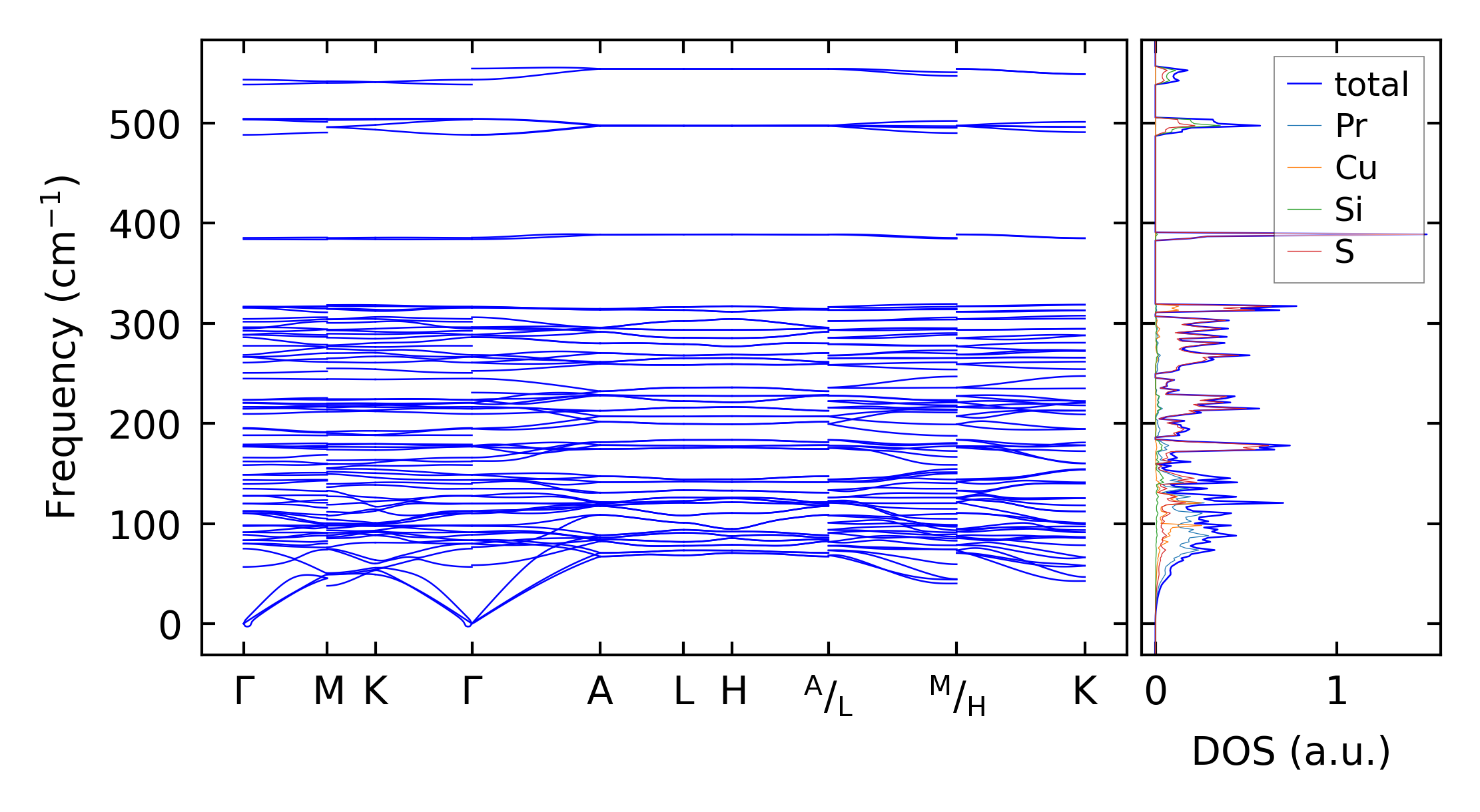
../../_images/fig_bandos12225.png

(b) Phonon dispersion and DOS

../../_images/fig_thermo8700.png

(c) Thermodynamic properties

Force constants

../../_images/fig_fc28461.png

(a) Force constants w.r.t atomic distance

Summary

../../_images/fig_times15243.png

(a) Computation time