mp-555218-2/Ba4Br6O/harm

Harmonic properties

../../_images/fig_bandos_pr8884.png

(a) Phonon dispersion with participation ratio and DOS

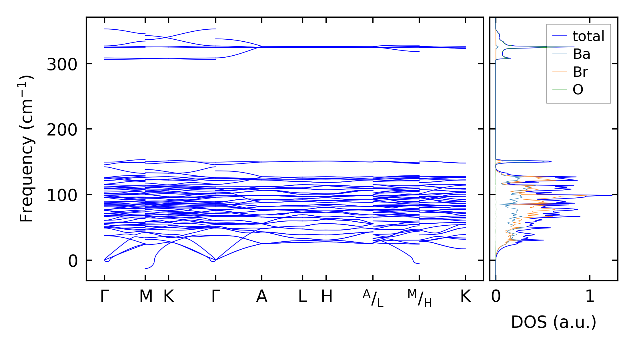
../../_images/fig_bandos12519.png

(b) Phonon dispersion and DOS

../../_images/fig_thermo8884.png

(c) Thermodynamic properties

Force constants

../../_images/fig_fc28645.png

(a) Force constants w.r.t atomic distance

Summary

../../_images/fig_times15573.png

(a) Computation time