mp-555508/Ca11Si4SO18/harm

Harmonic properties

../../_images/fig_bandos_pr8625.png

(a) Phonon dispersion with participation ratio and DOS

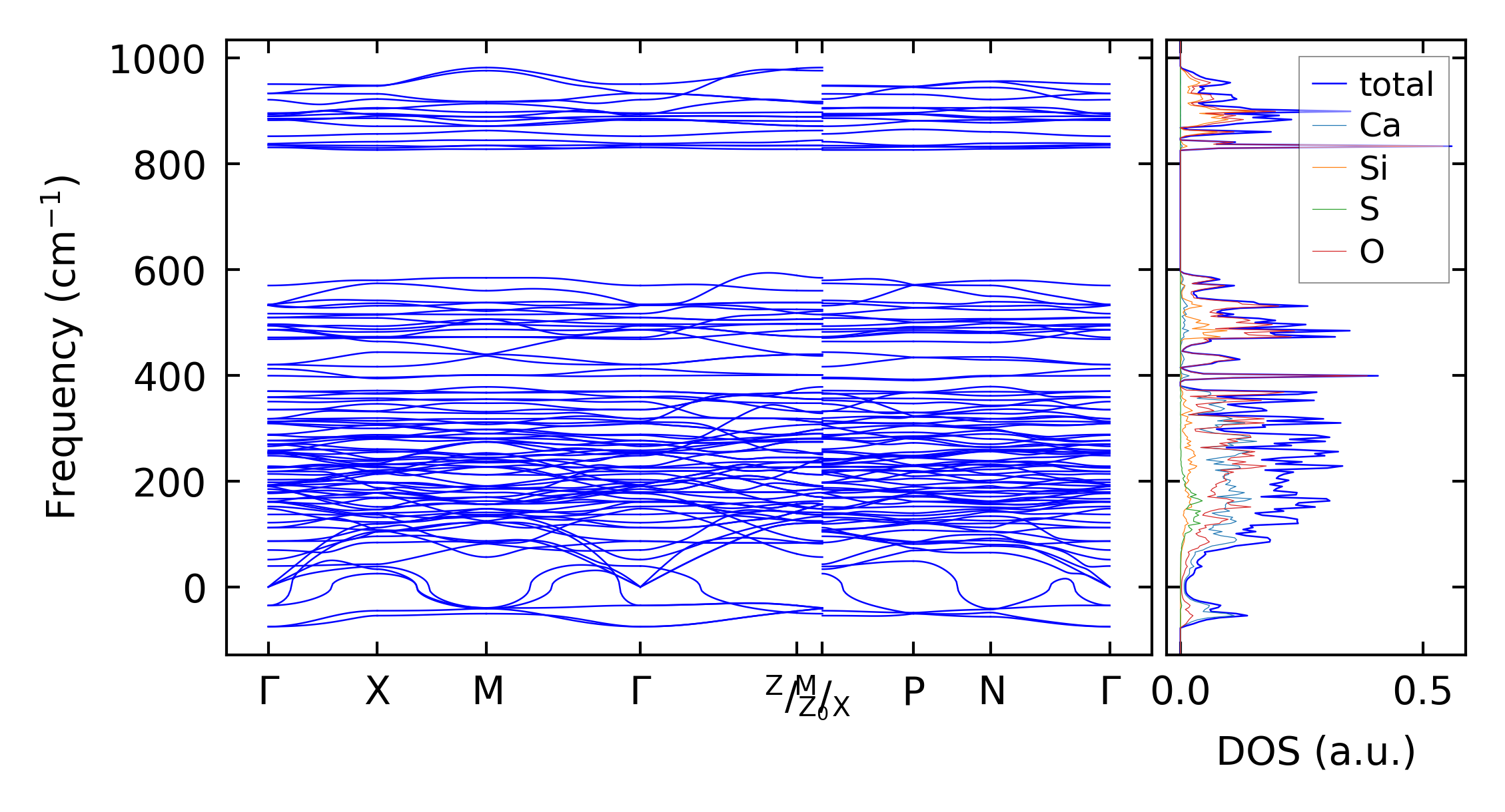
../../_images/fig_bandos12121.png

(b) Phonon dispersion and DOS

../../_images/fig_thermo8625.png

(c) Thermodynamic properties

Force constants

../../_images/fig_fc28386.png

(a) Force constants w.r.t atomic distance

Summary

../../_images/fig_times15125.png

(a) Computation time