mp-555153-2/Pb2SO5/harm

Harmonic properties

../../_images/fig_bandos_pr8856.png

(a) Phonon dispersion with participation ratio and DOS

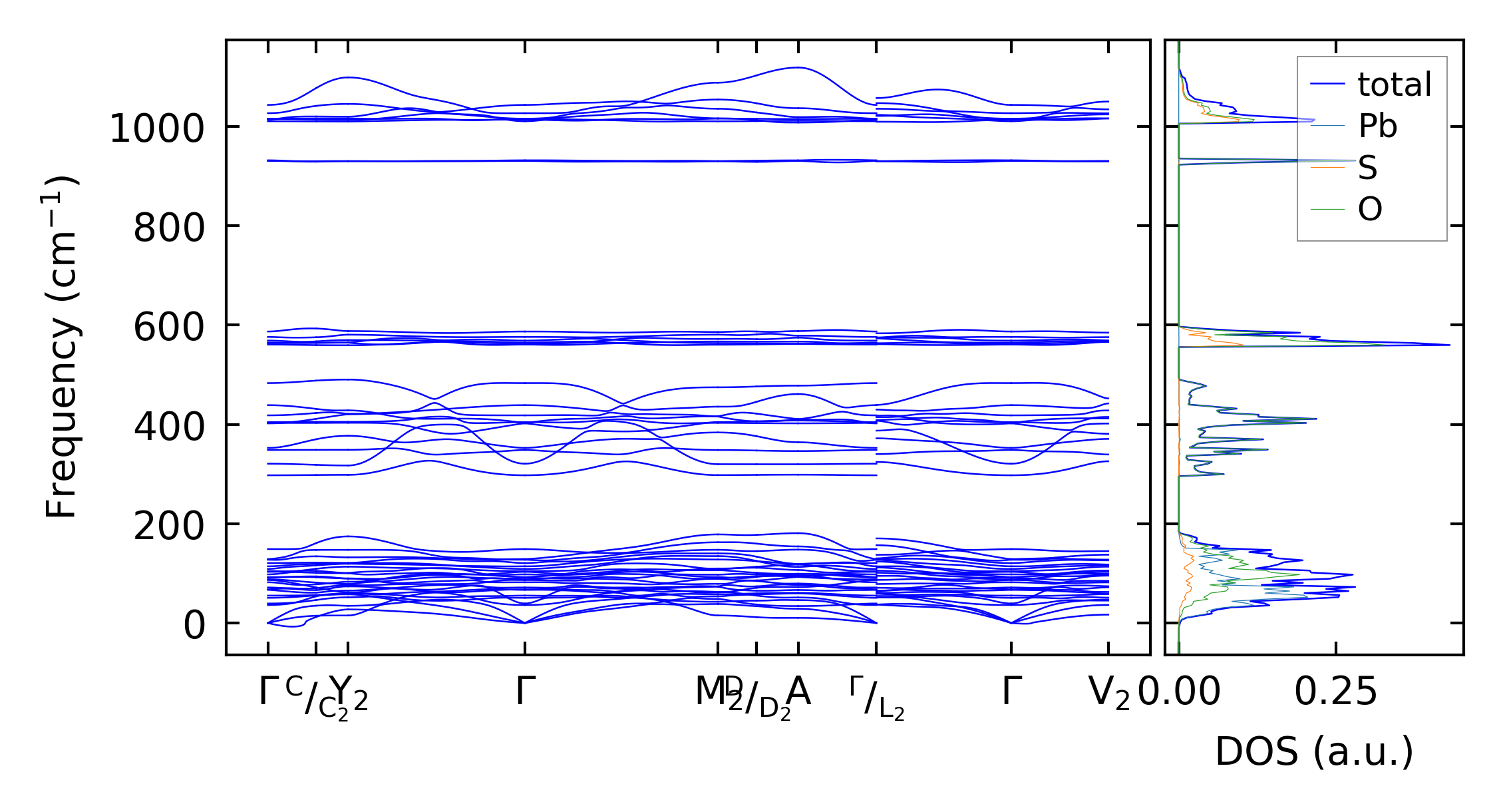
../../_images/fig_bandos12483.png

(b) Phonon dispersion and DOS

../../_images/fig_thermo8856.png

(c) Thermodynamic properties

Force constants

../../_images/fig_fc28617.png

(a) Force constants w.r.t atomic distance

Summary

../../_images/fig_times15534.png

(a) Computation time