mp-555194-2/SiHg3S2F6/harm

Harmonic properties

../../_images/fig_bandos_pr8871.png

(a) Phonon dispersion with participation ratio and DOS

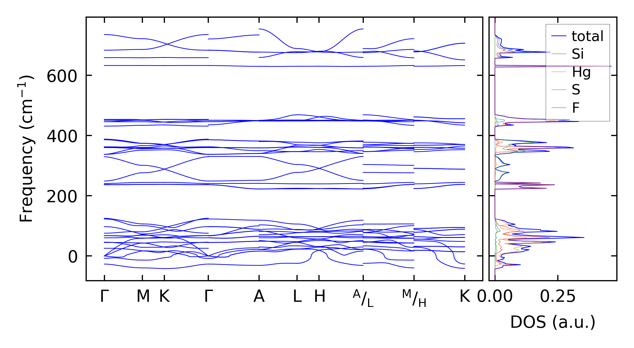
../../_images/fig_bandos12503.png

(b) Phonon dispersion and DOS

../../_images/fig_thermo8871.png

(c) Thermodynamic properties

Force constants

../../_images/fig_fc28632.png

(a) Force constants w.r.t atomic distance

Summary

../../_images/fig_times15556.png

(a) Computation time