mp-555726/NaClO3/harm

Harmonic properties

../../_images/fig_bandos_pr8659.png

(a) Phonon dispersion with participation ratio and DOS

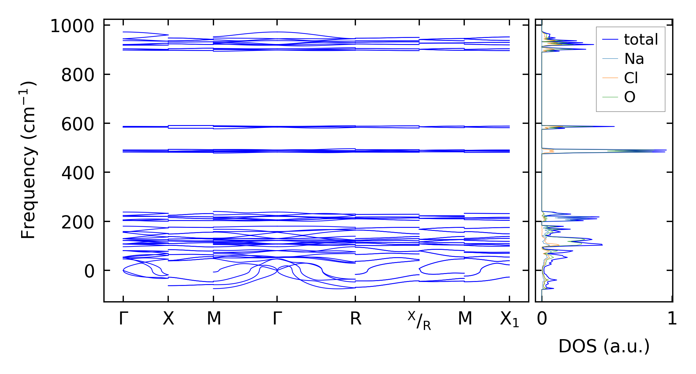
../../_images/fig_bandos12169.png

(b) Phonon dispersion and DOS

../../_images/fig_thermo8659.png

(c) Thermodynamic properties

Force constants

../../_images/fig_fc28420.png

(a) Force constants w.r.t atomic distance

Summary

../../_images/fig_times15179.png

(a) Computation time