mp-15939-2/SrAl2B2O7/harm

Harmonic properties

../../_images/fig_bandos_pr14359.png

(a) Phonon dispersion with participation ratio and DOS

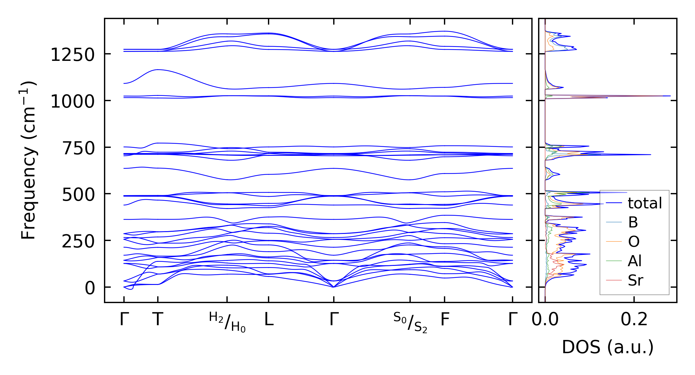
../../_images/fig_bandos18740.png

(b) Phonon dispersion and DOS

../../_images/fig_thermo14359.png

(c) Thermodynamic properties

Force constants

../../_images/fig_fc213984.png

(a) Force constants w.r.t atomic distance

Summary

../../_images/fig_times23951.png

(a) Computation time