mp-15472/Ba4LiCuC2O10/harm

Harmonic properties

../../_images/fig_bandos_pr14638.png

(a) Phonon dispersion with participation ratio and DOS

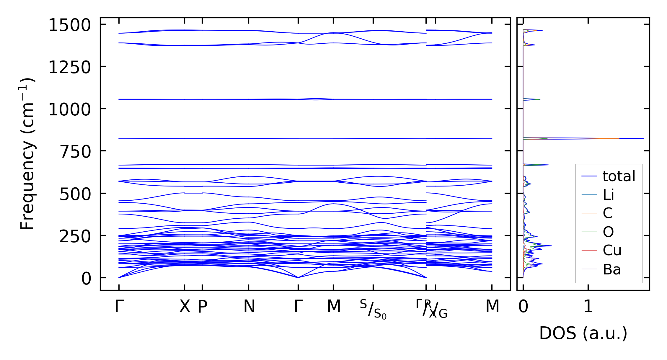
../../_images/fig_bandos19017.png

(b) Phonon dispersion and DOS

../../_images/fig_thermo14638.png

(c) Thermodynamic properties

Force constants

../../_images/fig_fc214257.png

(a) Force constants w.r.t atomic distance

Summary

../../_images/fig_times24350.png

(a) Computation time