mp-15503/Ba4TiAs4/anharm

Harmonic properties

../../_images/fig_bandos_pr14645.png

(a) Phonon dispersion with participation ratio and DOS

../../_images/fig_thermo14645.png

(b) Thermodynamic properties

Grüneisen parameters

../../_images/fig_gru_all6267.png

(a) Grüneisen parameters

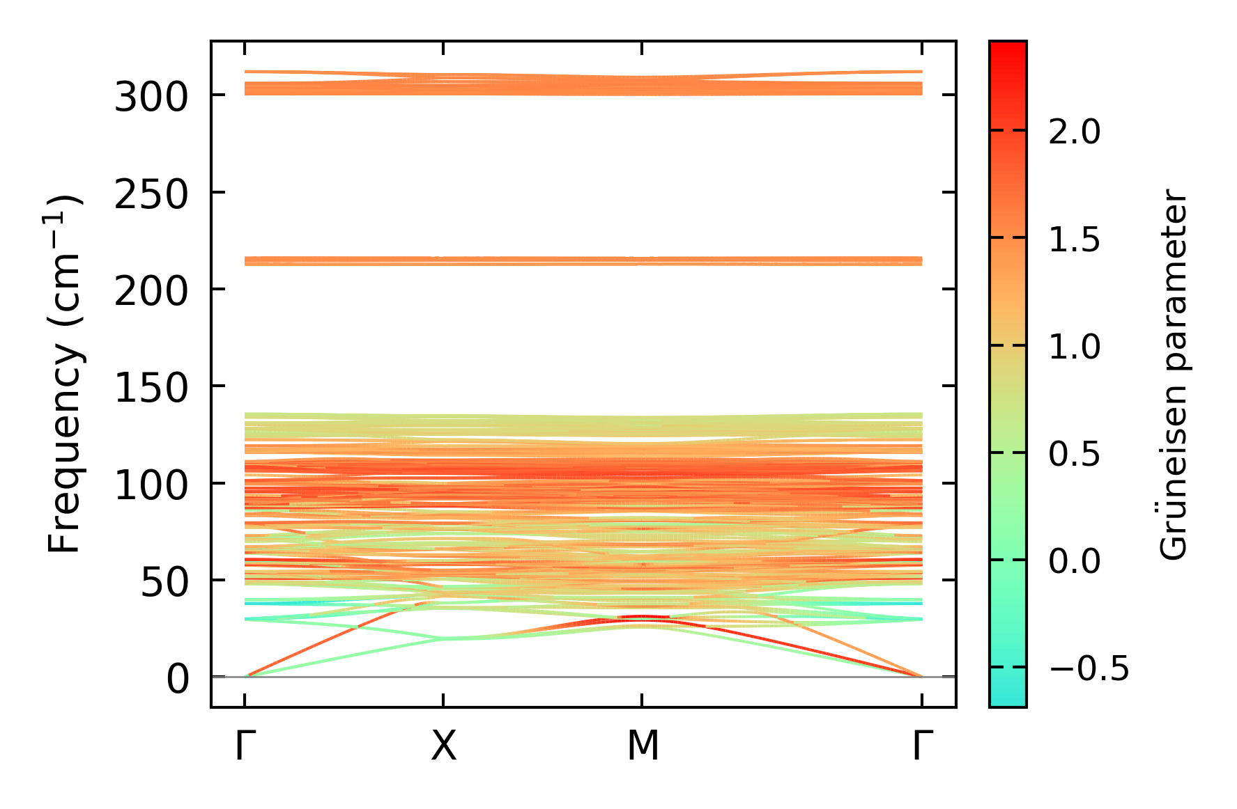
../../_images/fig_gruneisen6267.png

(b) Phonon dispersion with Grüneisen parameters

Thermal conductivity

3-phonon (LASSO) — q-mesh: 5x5x5, supercell: 1x1x1

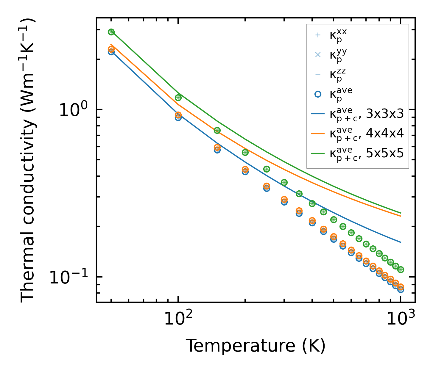
../../_images/fig_kappa11789.png

(a) Temperature-dependent lattice thermal conductivity

../../_images/fig_kappa_vs_grain_size6344.png

(b) Peierls lattice thermal conductivity w.r.t grain size

Phonon lifetime and scattering rates

../../_images/fig_lifetime6205.png

(a) Phonon lifetime due to phonon-phonon scattering

../../_images/fig_scat_rates6204.png

(b) Phonon scattering rates

Cumulative and spectral thermal conductivity

../../_images/fig_cumu_frequency6205.png

(a) Spectral and cumulative thermal conductivity w.r.t frequency

../../_images/fig_cumu_mfp6204.png

(b) Spectral and cumulative thermal conductivity w.r.t MFP

Force constants

../../_images/fig_fc214264.png

(a) Force constants w.r.t atomic distance

Summary

../../_images/fig_kappa11790.png

(a) Temperature-dependent lattice thermal conductivity

../../_images/fig_times24359.png

(b) Computation time