mp-568439/KNaB2H8/harm

Harmonic properties

../../_images/fig_bandos_pr7283.png

(a) Phonon dispersion with participation ratio and DOS

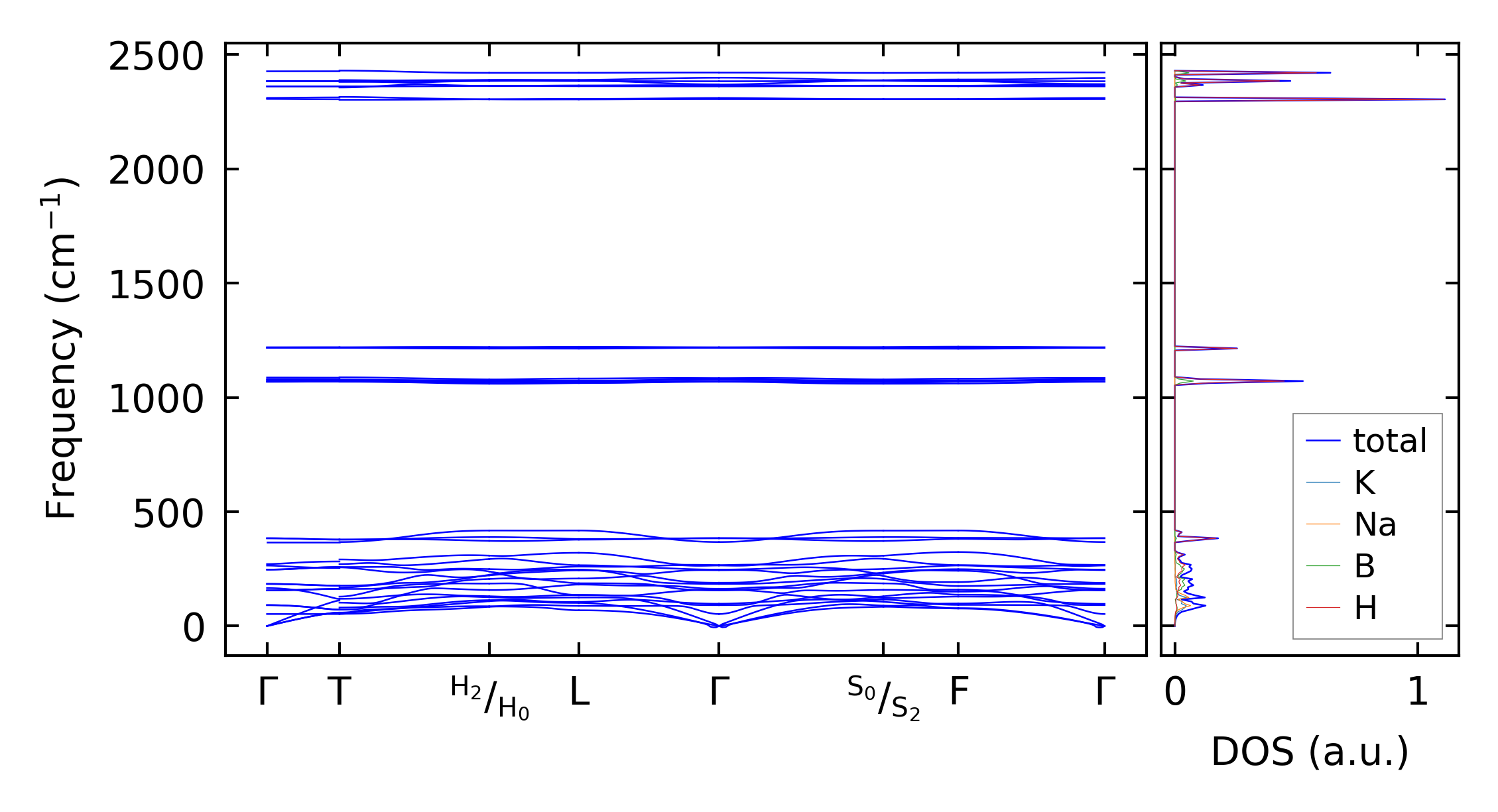
../../_images/fig_bandos10262.png

(b) Phonon dispersion and DOS

../../_images/fig_thermo7283.png

(c) Thermodynamic properties

Force constants

../../_images/fig_fc27049.png

(a) Force constants w.r.t atomic distance

Summary

../../_images/fig_times12926.png

(a) Computation time