mp-554719/Mg3BH3O6/anharm

Harmonic properties

../../_images/fig_bandos_pr9061.png

(a) Phonon dispersion with participation ratio and DOS

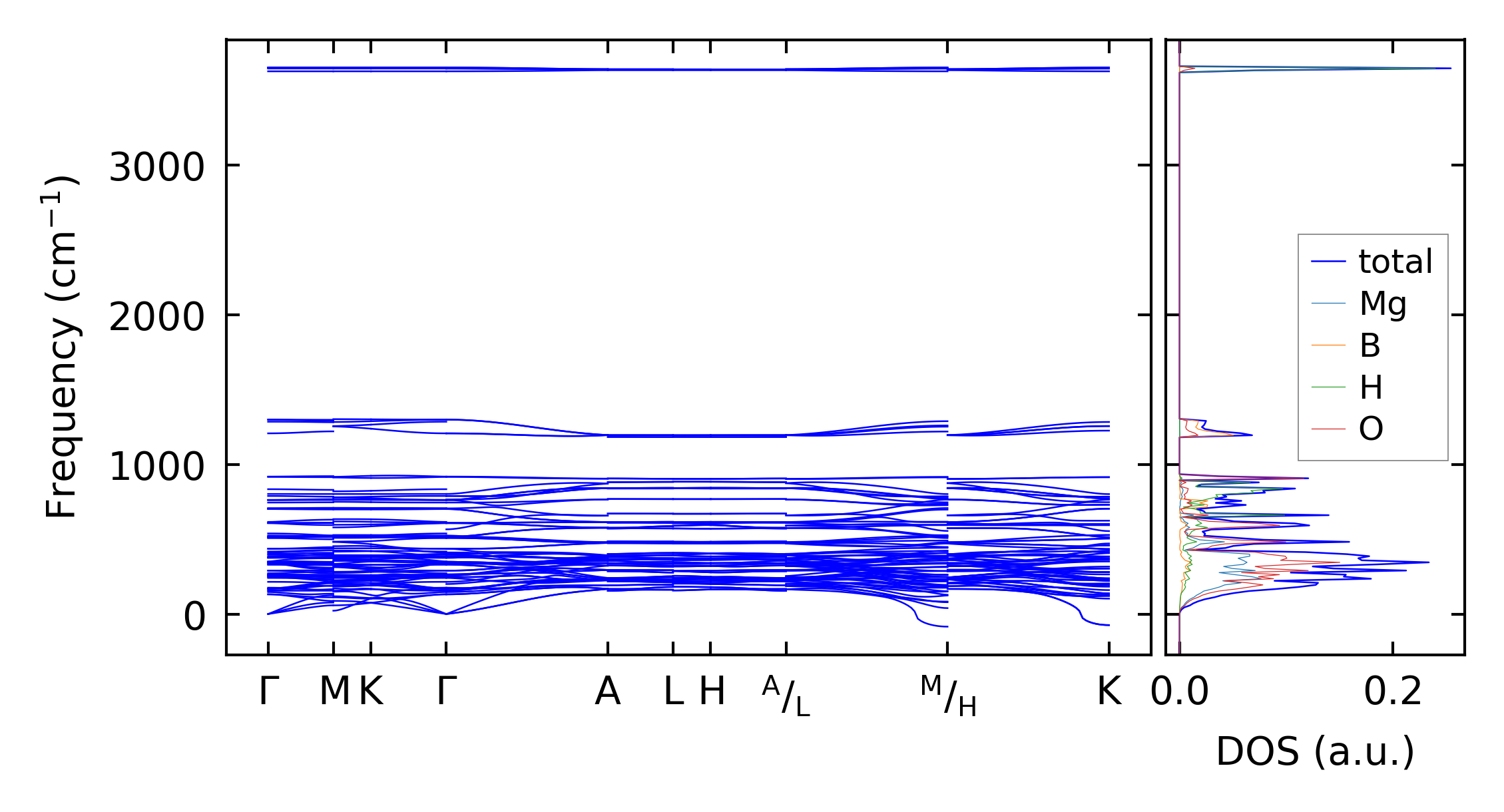
../../_images/fig_bandos12775.png

(b) Phonon dispersion and DOS

../../_images/fig_thermo9061.png

(c) Thermodynamic properties

Grüneisen parameters

../../_images/fig_gru_all3606.png

(a) Grüneisen parameters

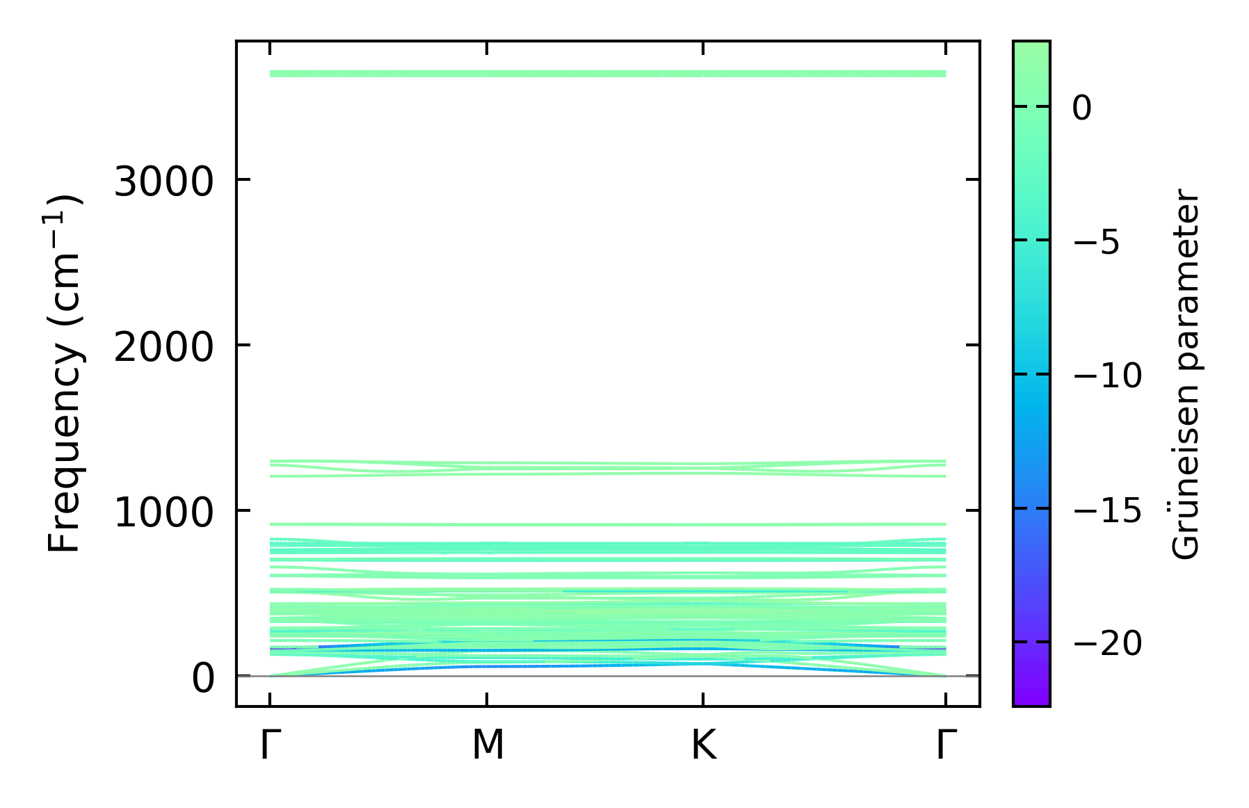
../../_images/fig_gruneisen3606.png

(b) Phonon dispersion with Grüneisen parameters

Thermal conductivity

Force constants

../../_images/fig_fc28823.png

(a) Force constants w.r.t atomic distance

Summary

../../_images/fig_times15859.png

(a) Computation time