mp-554051/H6CNF/harm

Harmonic properties

../../_images/fig_bandos_pr9249.png

(a) Phonon dispersion with participation ratio and DOS

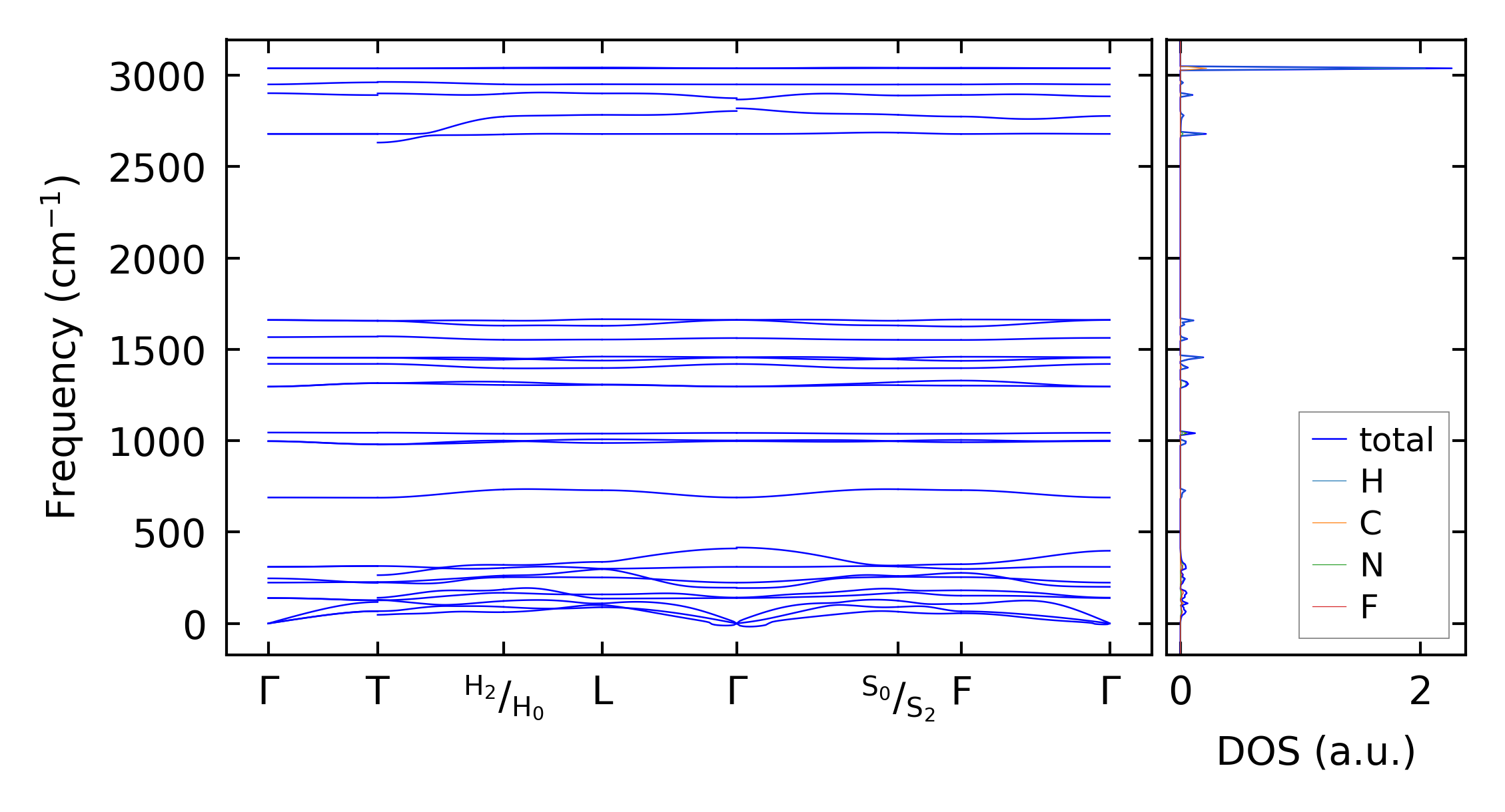
../../_images/fig_bandos12971.png

(b) Phonon dispersion and DOS

../../_images/fig_thermo9249.png

(c) Thermodynamic properties

Force constants

../../_images/fig_fc29011.png

(a) Force constants w.r.t atomic distance

Summary

../../_images/fig_times16125.png

(a) Computation time