mp-554645-2/K3Sb2N2O6F7/harm

Harmonic properties

../../_images/fig_bandos_pr9044.png

(a) Phonon dispersion with participation ratio and DOS

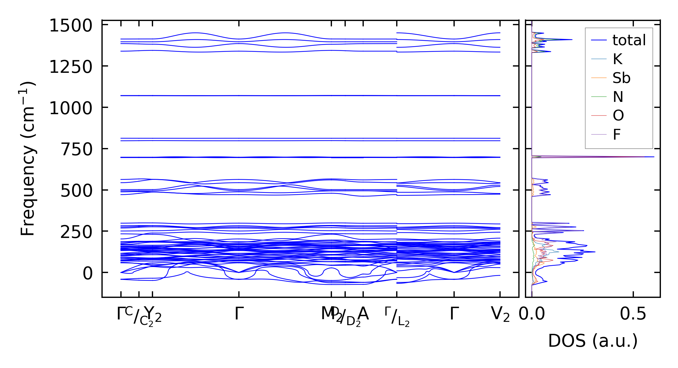
../../_images/fig_bandos12751.png

(b) Phonon dispersion and DOS

../../_images/fig_thermo9044.png

(c) Thermodynamic properties

Force constants

../../_images/fig_fc28806.png

(a) Force constants w.r.t atomic distance

Summary

../../_images/fig_times15834.png

(a) Computation time