mp-554141/Ca3SiO5/harm

Harmonic properties

../../_images/fig_bandos_pr8921.png

(a) Phonon dispersion with participation ratio and DOS

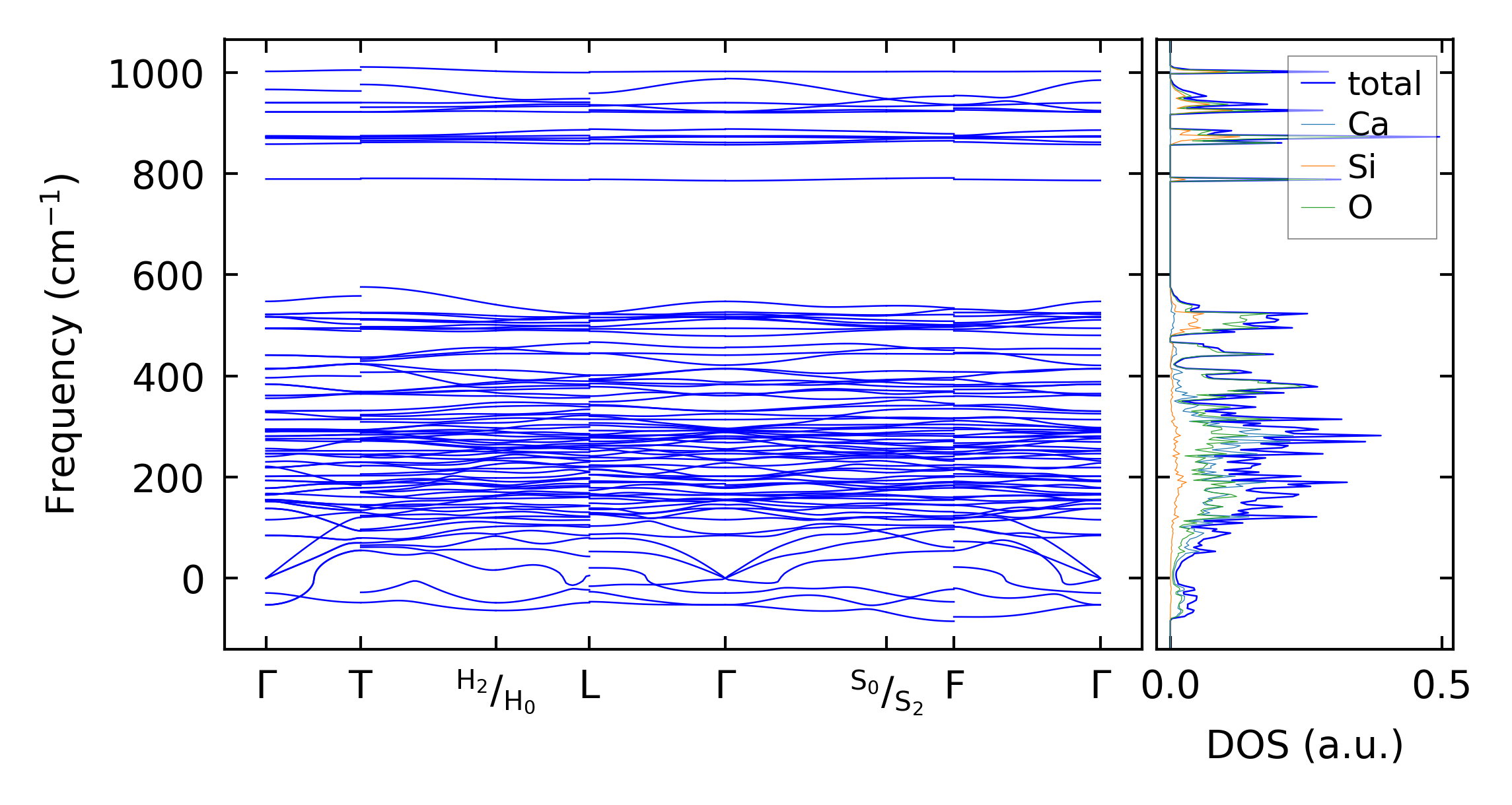
../../_images/fig_bandos12575.png

(b) Phonon dispersion and DOS

../../_images/fig_thermo8921.png

(c) Thermodynamic properties

Force constants

../../_images/fig_fc28682.png

(a) Force constants w.r.t atomic distance

Summary

../../_images/fig_times15635.png

(a) Computation time