mp-754594-2/VBO4/harm

Harmonic properties

../../_images/fig_bandos_pr3556.png

(a) Phonon dispersion with participation ratio and DOS

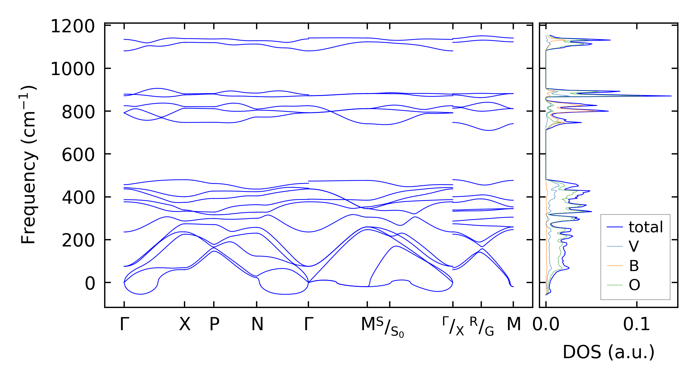
../../_images/fig_bandos4771.png

(b) Phonon dispersion and DOS

../../_images/fig_thermo3556.png

(c) Thermodynamic properties

Force constants

../../_images/fig_fc23374.png

(a) Force constants w.r.t atomic distance

Summary

../../_images/fig_times6197.png

(a) Computation time