mp-754311/MgRe2O8/harm

Harmonic properties

../../_images/fig_bandos_pr3839.png

(a) Phonon dispersion with participation ratio and DOS

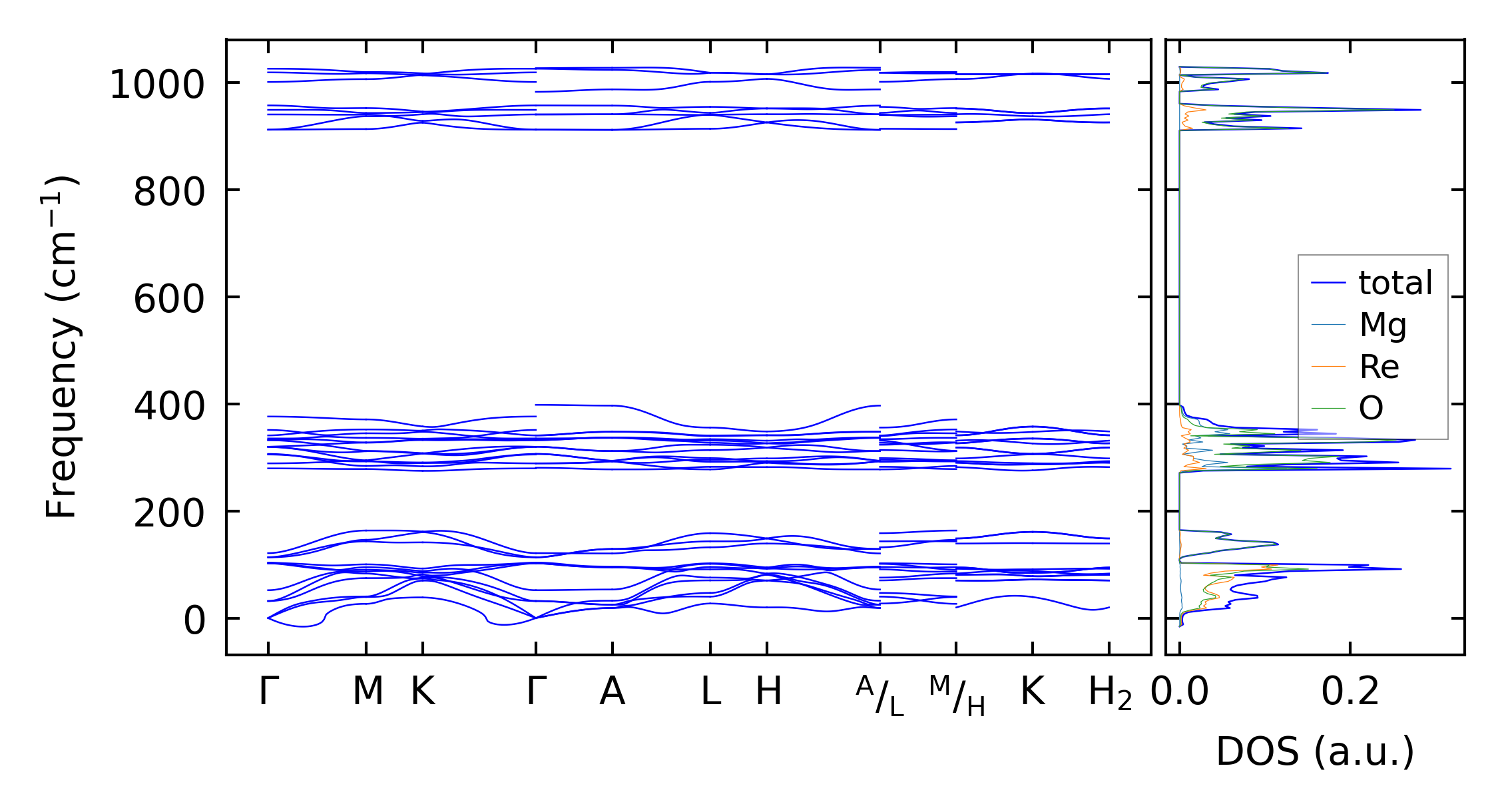
../../_images/fig_bandos5093.png

(b) Phonon dispersion and DOS

../../_images/fig_thermo3839.png

(c) Thermodynamic properties

Force constants

../../_images/fig_fc23653.png

(a) Force constants w.r.t atomic distance

Summary

../../_images/fig_times6639.png

(a) Computation time