mp-571468/Ho3CuSiSe7/harm

Harmonic properties

../../_images/fig_bandos_pr6665.png

(a) Phonon dispersion with participation ratio and DOS

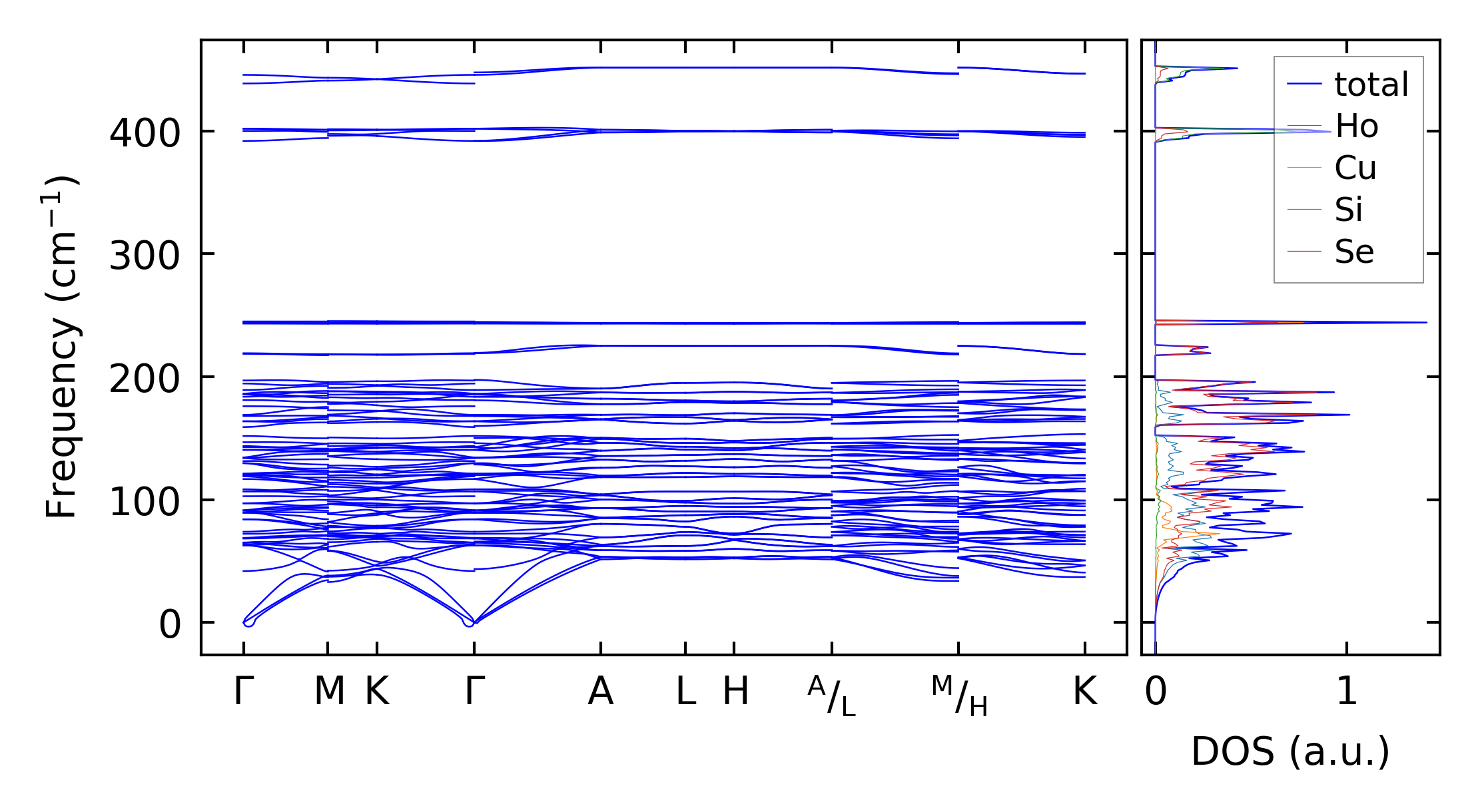
../../_images/fig_bandos9563.png

(b) Phonon dispersion and DOS

../../_images/fig_thermo6665.png

(c) Thermodynamic properties

Force constants

../../_images/fig_fc26455.png

(a) Force constants w.r.t atomic distance

Summary

../../_images/fig_times11943.png

(a) Computation time