mp-571436/SnI4/harm

Harmonic properties

../../_images/fig_bandos_pr6656.png

(a) Phonon dispersion with participation ratio and DOS

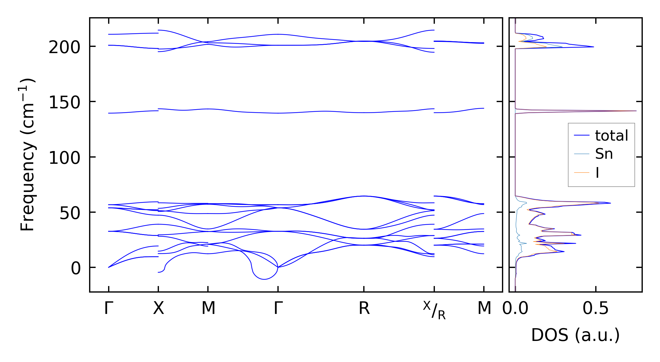
../../_images/fig_bandos9547.png

(b) Phonon dispersion and DOS

../../_images/fig_thermo6656.png

(c) Thermodynamic properties

Force constants

../../_images/fig_fc26446.png

(a) Force constants w.r.t atomic distance

Summary

../../_images/fig_times11925.png

(a) Computation time