mp-567931-2/InSiTe3/harm

Harmonic properties

../../_images/fig_bandos_pr7227.png

(a) Phonon dispersion with participation ratio and DOS

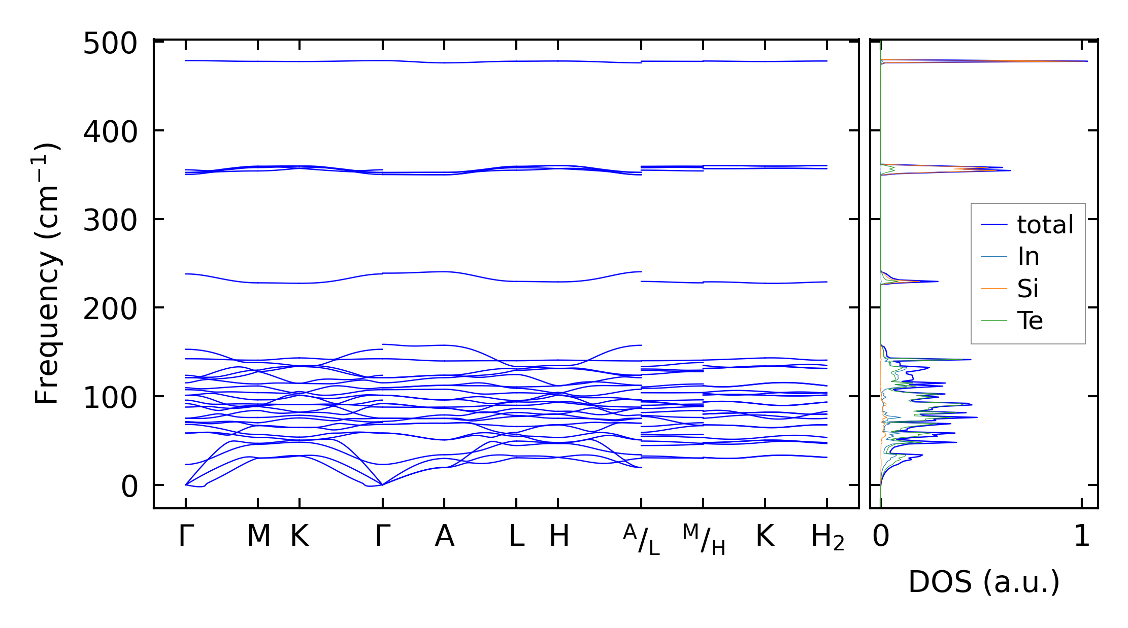
../../_images/fig_bandos10213.png

(b) Phonon dispersion and DOS

../../_images/fig_thermo7227.png

(c) Thermodynamic properties

Force constants

../../_images/fig_fc26994.png

(a) Force constants w.r.t atomic distance

Summary

../../_images/fig_times12849.png

(a) Computation time