mp-541908/KSbF6/harm

Harmonic properties

../../_images/fig_bandos_pr9579.png

(a) Phonon dispersion with participation ratio and DOS

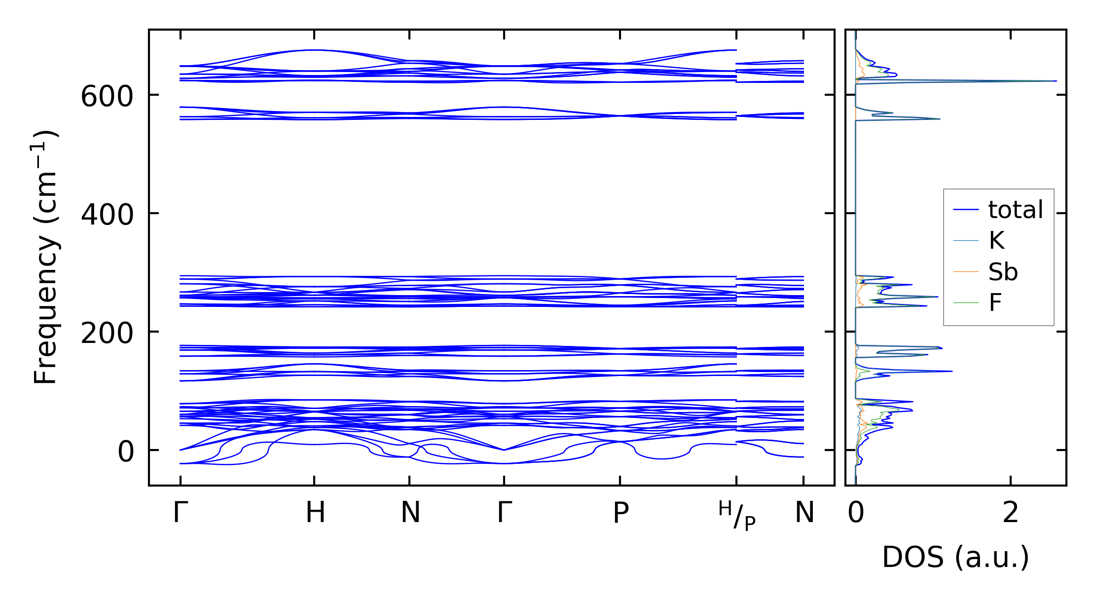
../../_images/fig_bandos13389.png

(b) Phonon dispersion and DOS

../../_images/fig_thermo9579.png

(c) Thermodynamic properties

Force constants

../../_images/fig_fc29340.png

(a) Force constants w.r.t atomic distance

Summary

../../_images/fig_times16660.png

(a) Computation time