mp-1078823/Cs2ZrAg2Te4/harm

Harmonic properties

../../_images/fig_bandos_pr16899.png

(a) Phonon dispersion with participation ratio and DOS

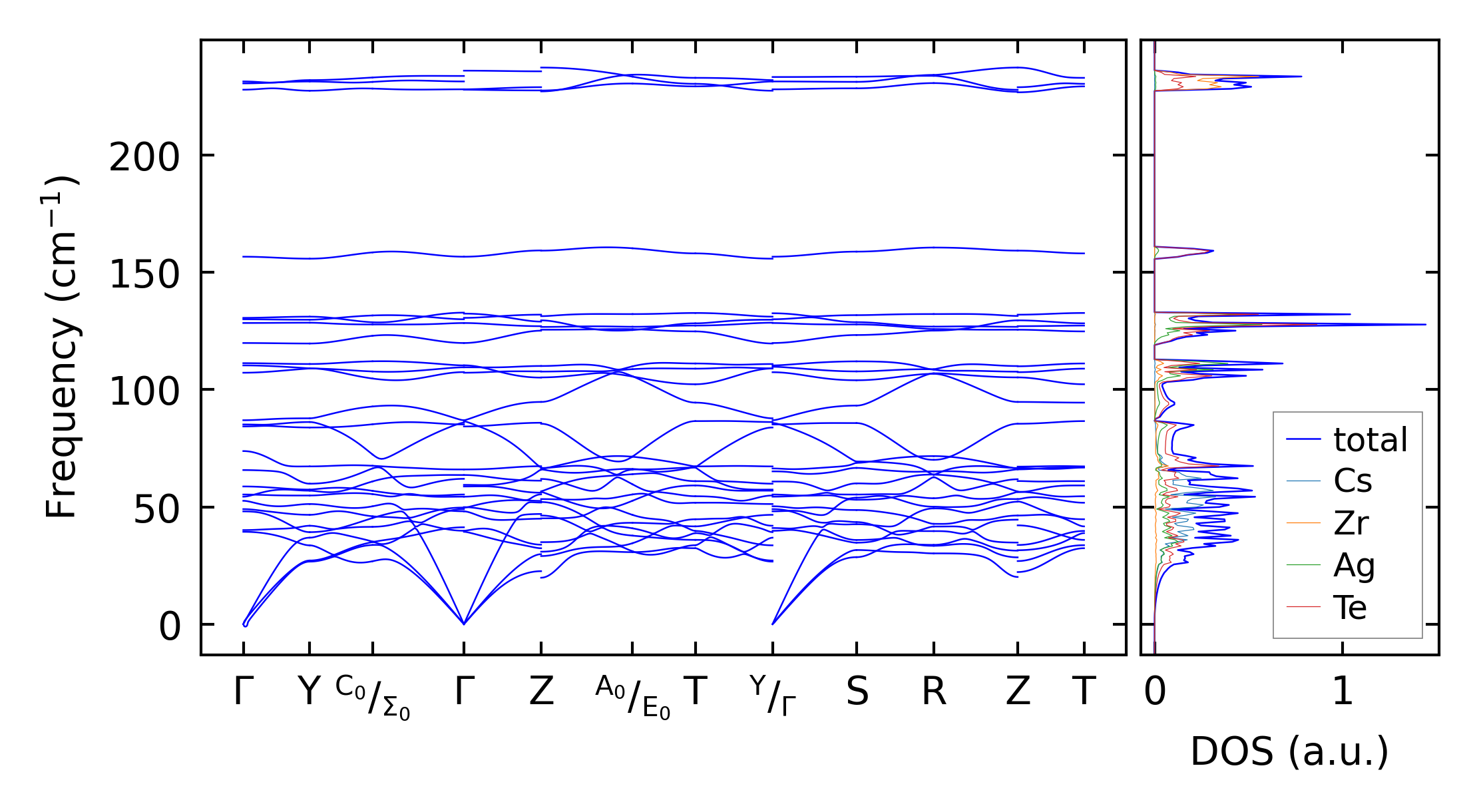
../../_images/fig_bandos21208.png

(b) Phonon dispersion and DOS

../../_images/fig_thermo16898.png

(c) Thermodynamic properties

Force constants

../../_images/fig_fc216453.png

(a) Force constants w.r.t atomic distance

Summary

../../_images/fig_times27559.png

(a) Computation time