mp-1078258/Cs2AgBiCl6/harm

Harmonic properties

../../_images/fig_bandos_pr16860.png

(a) Phonon dispersion with participation ratio and DOS

../../_images/fig_bandos21174.png

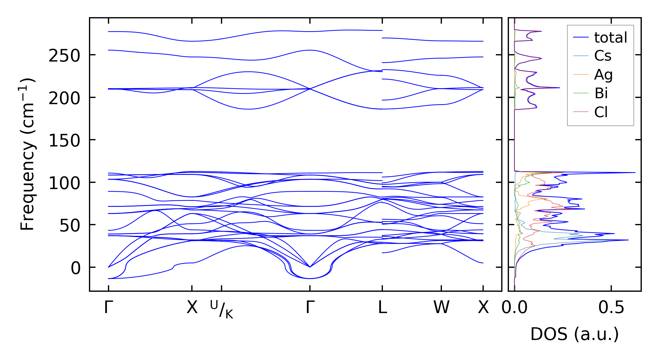
(b) Phonon dispersion and DOS

../../_images/fig_thermo16859.png

(c) Thermodynamic properties

Force constants

../../_images/fig_fc216414.png

(a) Force constants w.r.t atomic distance

Summary

../../_images/fig_times27503.png

(a) Computation time