mp-1078746/Sr2FeH6/anharm

Harmonic properties

../../_images/fig_bandos_pr16894.png

(a) Phonon dispersion with participation ratio and DOS

../../_images/fig_thermo16893.png

(b) Thermodynamic properties

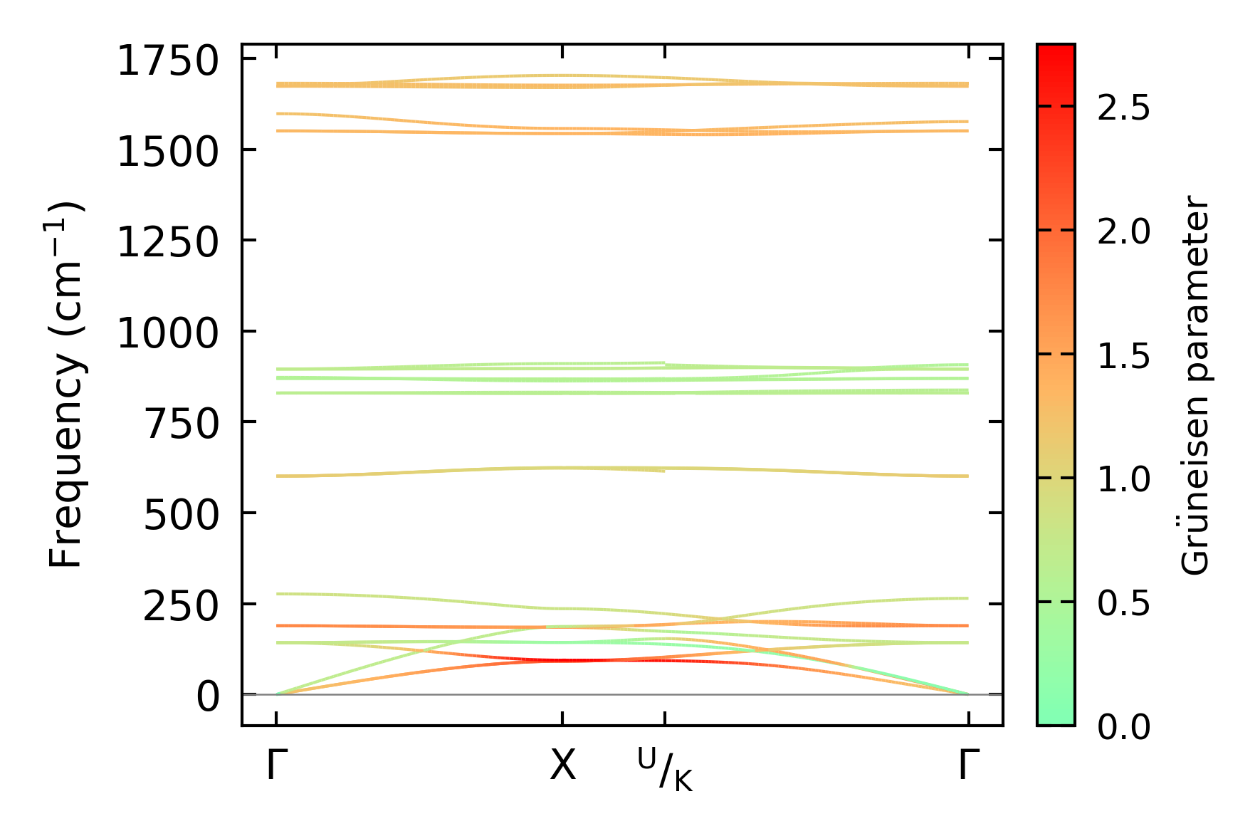
Grüneisen parameters

../../_images/fig_gru_all7393.png

(a) Grüneisen parameters

../../_images/fig_gruneisen7393.png

(b) Phonon dispersion with Grüneisen parameters

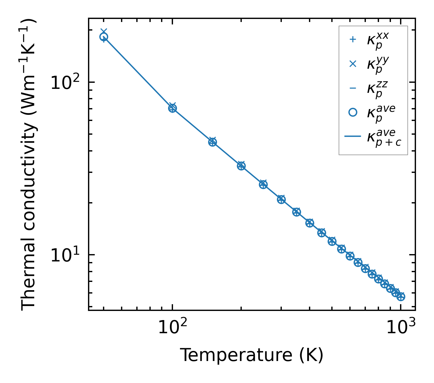
Thermal conductivity

3-phonon (LASSO) — q-mesh: 15x15x15, supercell: 1x1x1

../../_images/fig_kappa13946.png

(a) Temperature-dependent lattice thermal conductivity

../../_images/fig_kappa_vs_grain_size7481.png

(b) Peierls lattice thermal conductivity w.r.t grain size

Phonon lifetime and scattering rates

../../_images/fig_lifetime7327.png

(a) Phonon lifetime due to phonon-phonon scattering

../../_images/fig_scat_rates7326.png

(b) Phonon scattering rates

Cumulative and spectral thermal conductivity

../../_images/fig_cumu_frequency7327.png

(a) Spectral and cumulative thermal conductivity w.r.t frequency

../../_images/fig_cumu_mfp7326.png

(b) Spectral and cumulative thermal conductivity w.r.t MFP

Force constants

../../_images/fig_fc216448.png

(a) Force constants w.r.t atomic distance

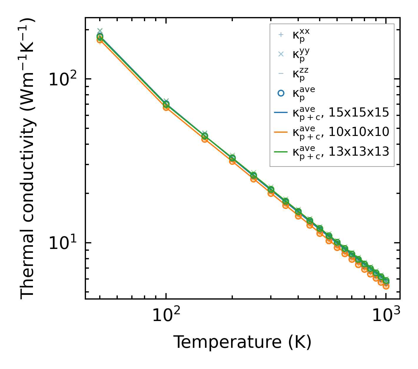
Summary

../../_images/fig_kappa13947.png

(a) Temperature-dependent lattice thermal conductivity

../../_images/fig_times27553.png

(b) Computation time