mp-1078677/Sr2H6Os/anharm

Harmonic properties

../../_images/fig_bandos_pr16890.png

(a) Phonon dispersion with participation ratio and DOS

../../_images/fig_thermo16889.png

(b) Thermodynamic properties

Grüneisen parameters

../../_images/fig_gru_all7390.png

(a) Grüneisen parameters

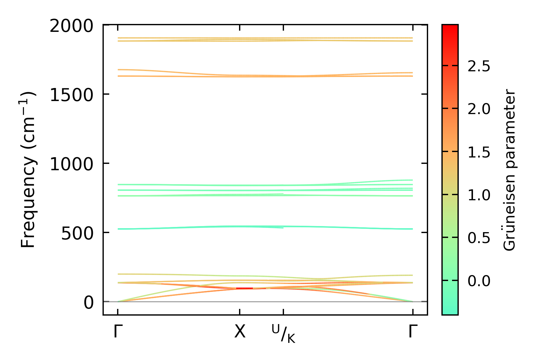
../../_images/fig_gruneisen7390.png

(b) Phonon dispersion with Grüneisen parameters

Thermal conductivity

3-phonon (LASSO) — q-mesh: 15x15x15, supercell: 1x1x1

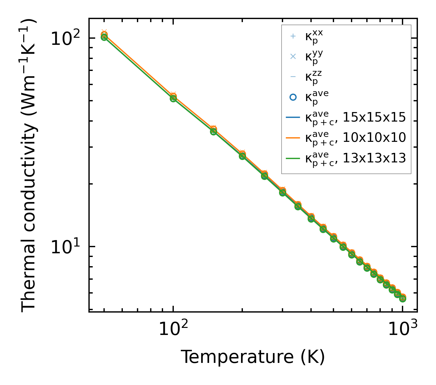
../../_images/fig_kappa13940.png

(a) Temperature-dependent lattice thermal conductivity

../../_images/fig_kappa_vs_grain_size7478.png

(b) Peierls lattice thermal conductivity w.r.t grain size

Phonon lifetime and scattering rates

../../_images/fig_lifetime7324.png

(a) Phonon lifetime due to phonon-phonon scattering

../../_images/fig_scat_rates7323.png

(b) Phonon scattering rates

Cumulative and spectral thermal conductivity

../../_images/fig_cumu_frequency7324.png

(a) Spectral and cumulative thermal conductivity w.r.t frequency

../../_images/fig_cumu_mfp7323.png

(b) Spectral and cumulative thermal conductivity w.r.t MFP

Force constants

../../_images/fig_fc216444.png

(a) Force constants w.r.t atomic distance

Summary

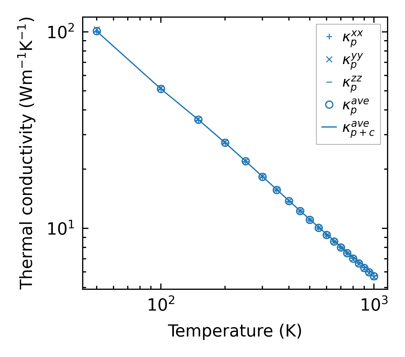
../../_images/fig_kappa13941.png

(a) Temperature-dependent lattice thermal conductivity

../../_images/fig_times27548.png

(b) Computation time