mp-1078186/KZn2BCl2O3/harm

Harmonic properties

../../_images/fig_bandos_pr16853.png

(a) Phonon dispersion with participation ratio and DOS

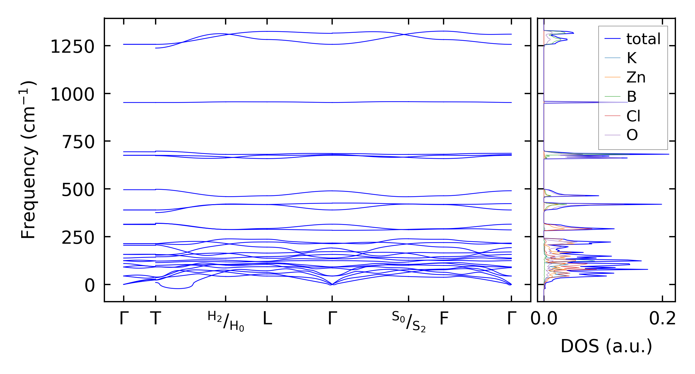
../../_images/fig_bandos21169.png

(b) Phonon dispersion and DOS

../../_images/fig_thermo16852.png

(c) Thermodynamic properties

Force constants

../../_images/fig_fc216407.png

(a) Force constants w.r.t atomic distance

Summary

../../_images/fig_times27496.png

(a) Computation time