mp-768232/Rb3SbO3/harm

Harmonic properties

../../_images/fig_bandos_pr2817.png

(a) Phonon dispersion with participation ratio and DOS

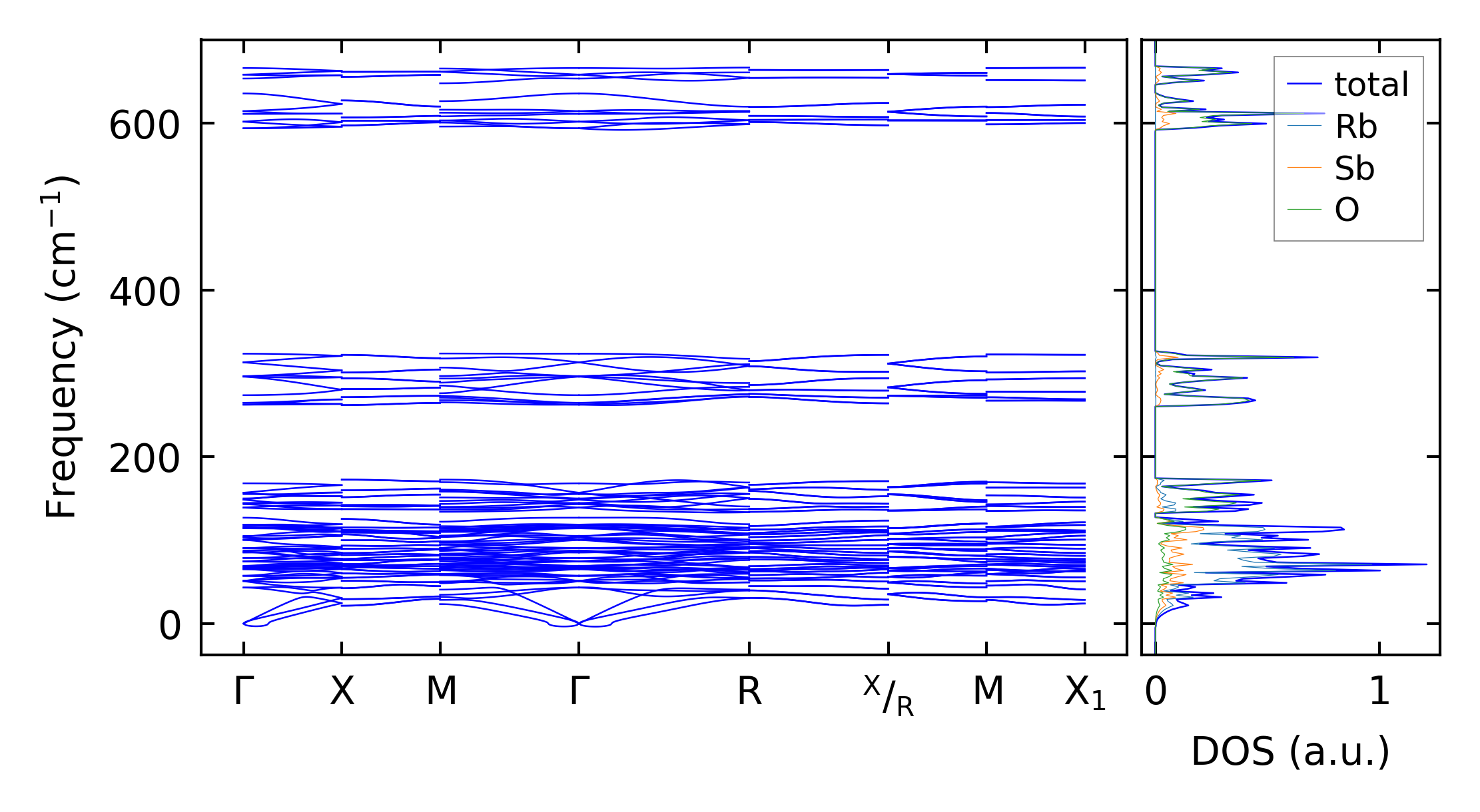
../../_images/fig_bandos3500.png

(b) Phonon dispersion and DOS

../../_images/fig_thermo2817.png

(c) Thermodynamic properties

Force constants

../../_images/fig_fc22638.png

(a) Force constants w.r.t atomic distance

Summary

../../_images/fig_times4749.png

(a) Computation time