mp-643801-2/K2H6PbO6/harm

Harmonic properties

../../_images/fig_bandos_pr5536.png

(a) Phonon dispersion with participation ratio and DOS

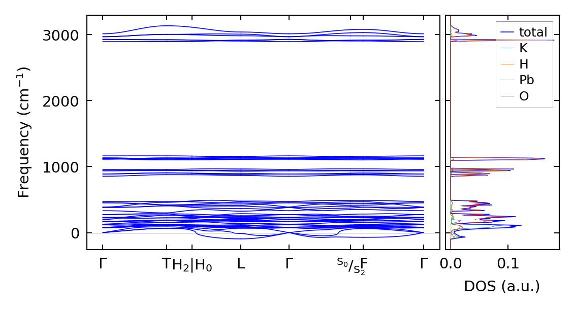
../../_images/fig_bandos7933.png

(b) Phonon dispersion and DOS

../../_images/fig_thermo5536.png

(c) Thermodynamic properties

Force constants

../../_images/fig_fc25338.png

(a) Force constants w.r.t atomic distance

Summary

../../_images/fig_times9990.png

(a) Computation time