mp-643002/Mg2H6Os/harm

Harmonic properties

../../_images/fig_bandos_pr5455.png

(a) Phonon dispersion with participation ratio and DOS

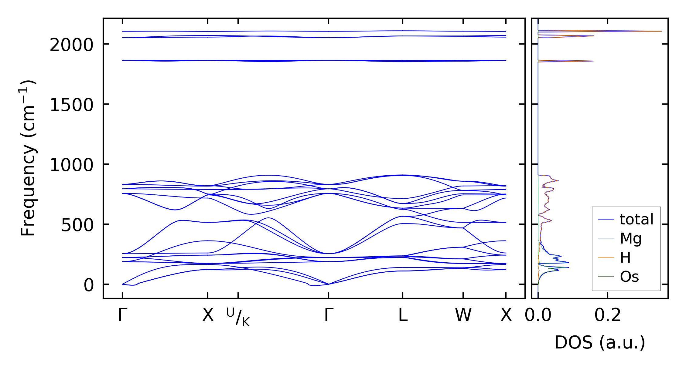
../../_images/fig_bandos7859.png

(b) Phonon dispersion and DOS

../../_images/fig_thermo5455.png

(c) Thermodynamic properties

Force constants

../../_images/fig_fc25260.png

(a) Force constants w.r.t atomic distance

Summary

../../_images/fig_times9876.png

(a) Computation time