mp-643002-2/Mg2H6Os/anharm

Equation of state

../../_images/fig_bm2659.png

(a) Equation of state

Harmonic properties

../../_images/fig_bandos_pr5456.png

(a) Phonon dispersion with participation ratio and DOS

../../_images/fig_bandos7860.png

(b) Phonon dispersion and DOS

../../_images/fig_thermo5456.png

(c) Thermodynamic properties

Grüneisen parameters

../../_images/fig_gru_all2268.png

(a) Grüneisen parameters

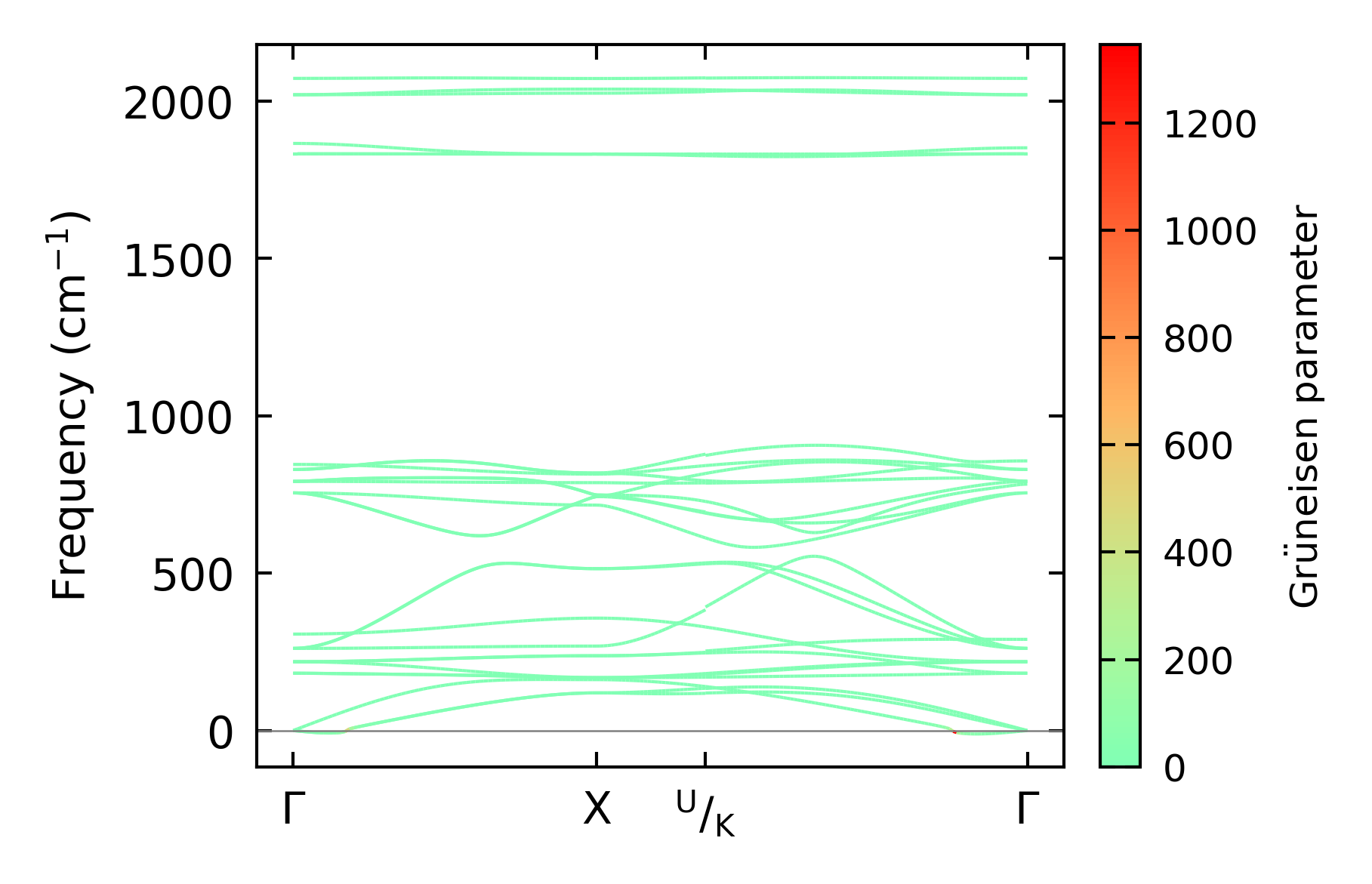
../../_images/fig_gruneisen2268.png

(b) Phonon dispersion with Grüneisen parameters

Thermal conductivity

3-phonon (LASSO), supercell 2x2x2 — q-mesh: 17x17x17, supercell: 2x2x2

../../_images/fig_kappa4340.png

(a) Temperature-dependent lattice thermal conductivity

../../_images/fig_kappa_vs_grain_size2299.png

(b) Peierls lattice thermal conductivity w.r.t grain size

Phonon lifetime and scattering rates

../../_images/fig_lifetime2254.png

(a) Phonon lifetime due to phonon-phonon scattering

../../_images/fig_scat_rates2253.png

(b) Phonon scattering rates

Cumulative and spectral thermal conductivity

../../_images/fig_cumu_frequency2254.png

(a) Spectral and cumulative thermal conductivity w.r.t frequency

../../_images/fig_cumu_mfp2254.png

(b) Spectral and cumulative thermal conductivity w.r.t MFP

Force constants

../../_images/fig_fc25261.png

(a) Force constants w.r.t atomic distance

Summary

../../_images/fig_times9877.png

(a) Computation time