mp-643004/SrMg2FeH8/anharm

Harmonic properties

../../_images/fig_bandos_pr5457.png

(a) Phonon dispersion with participation ratio and DOS

../../_images/fig_thermo5457.png

(b) Thermodynamic properties

Grüneisen parameters

../../_images/fig_gru_all2269.png

(a) Grüneisen parameters

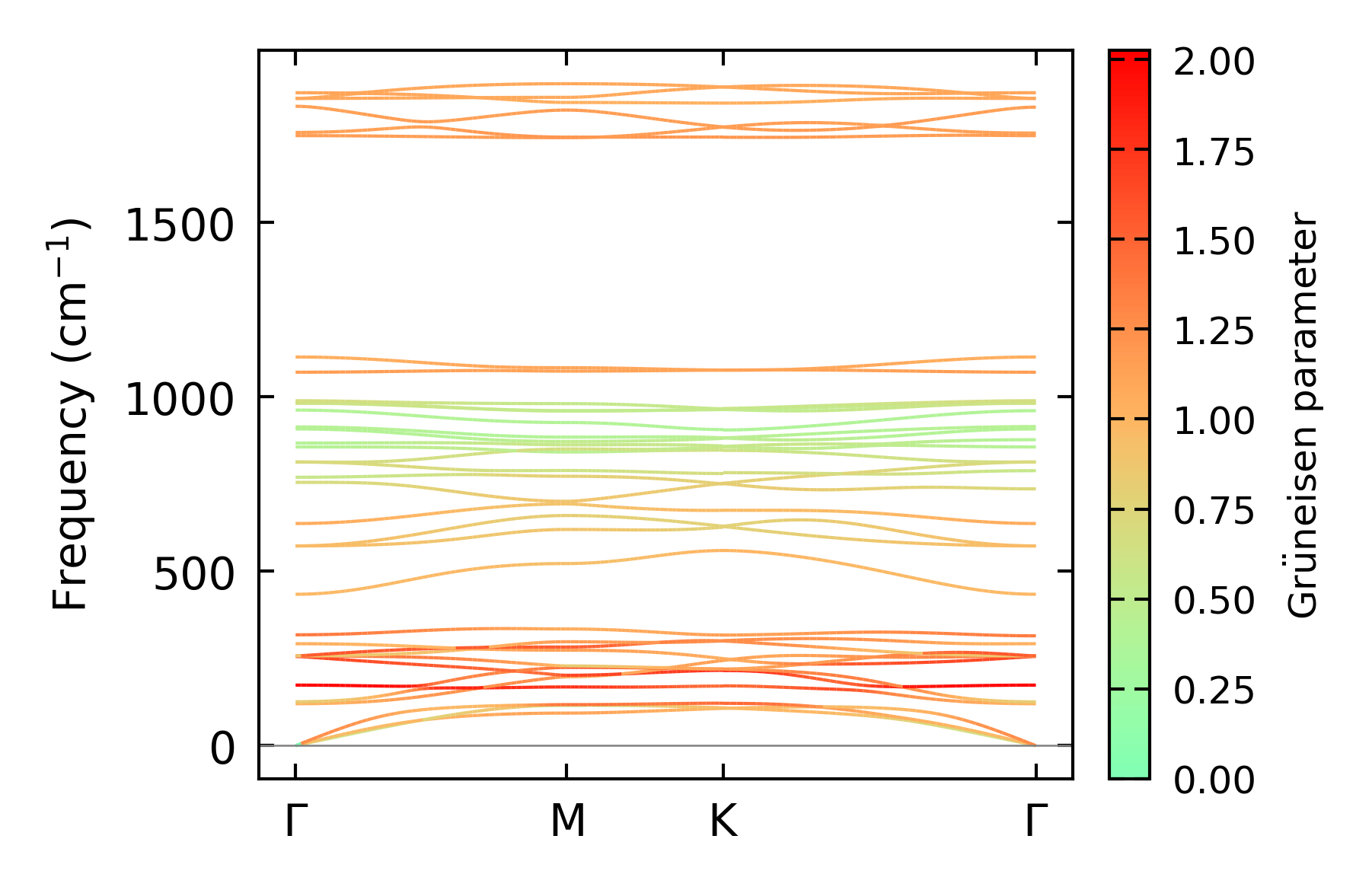
../../_images/fig_gruneisen2269.png

(b) Phonon dispersion with Grüneisen parameters

Thermal conductivity

Force constants

../../_images/fig_fc25262.png

(a) Force constants w.r.t atomic distance

Summary

../../_images/fig_times9878.png

(a) Computation time