mp-643246/YbMgNiH4/harm

Harmonic properties

../../_images/fig_bandos_pr5481.png

(a) Phonon dispersion with participation ratio and DOS

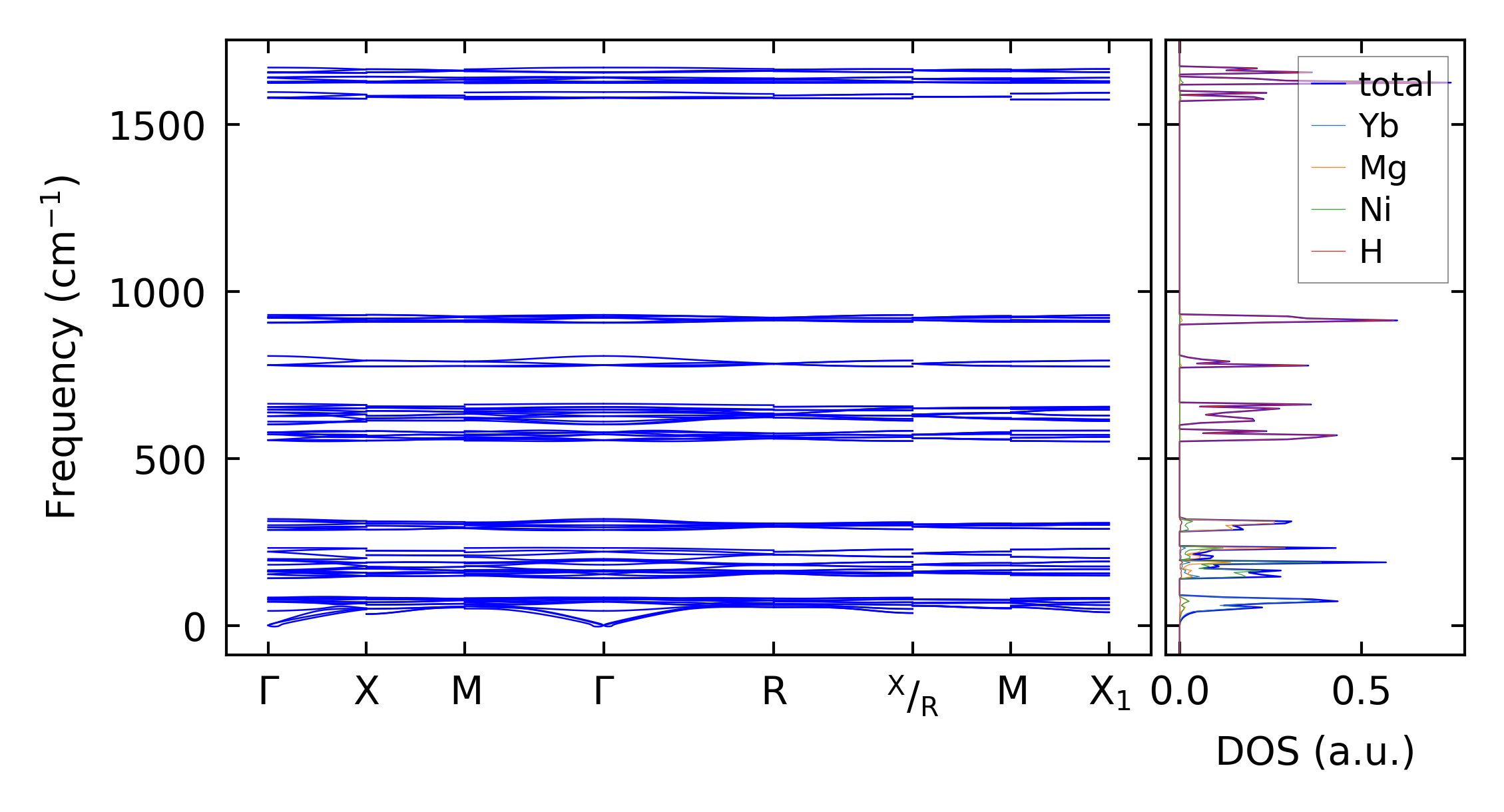
../../_images/fig_bandos7883.png

(b) Phonon dispersion and DOS

../../_images/fig_thermo5481.png

(c) Thermodynamic properties

Force constants

../../_images/fig_fc25284.png

(a) Force constants w.r.t atomic distance

Summary

../../_images/fig_times9911.png

(a) Computation time