mp-569782/Sr2LiCBr3N2/harm

Harmonic properties

../../_images/fig_bandos_pr7056.png

(a) Phonon dispersion with participation ratio and DOS

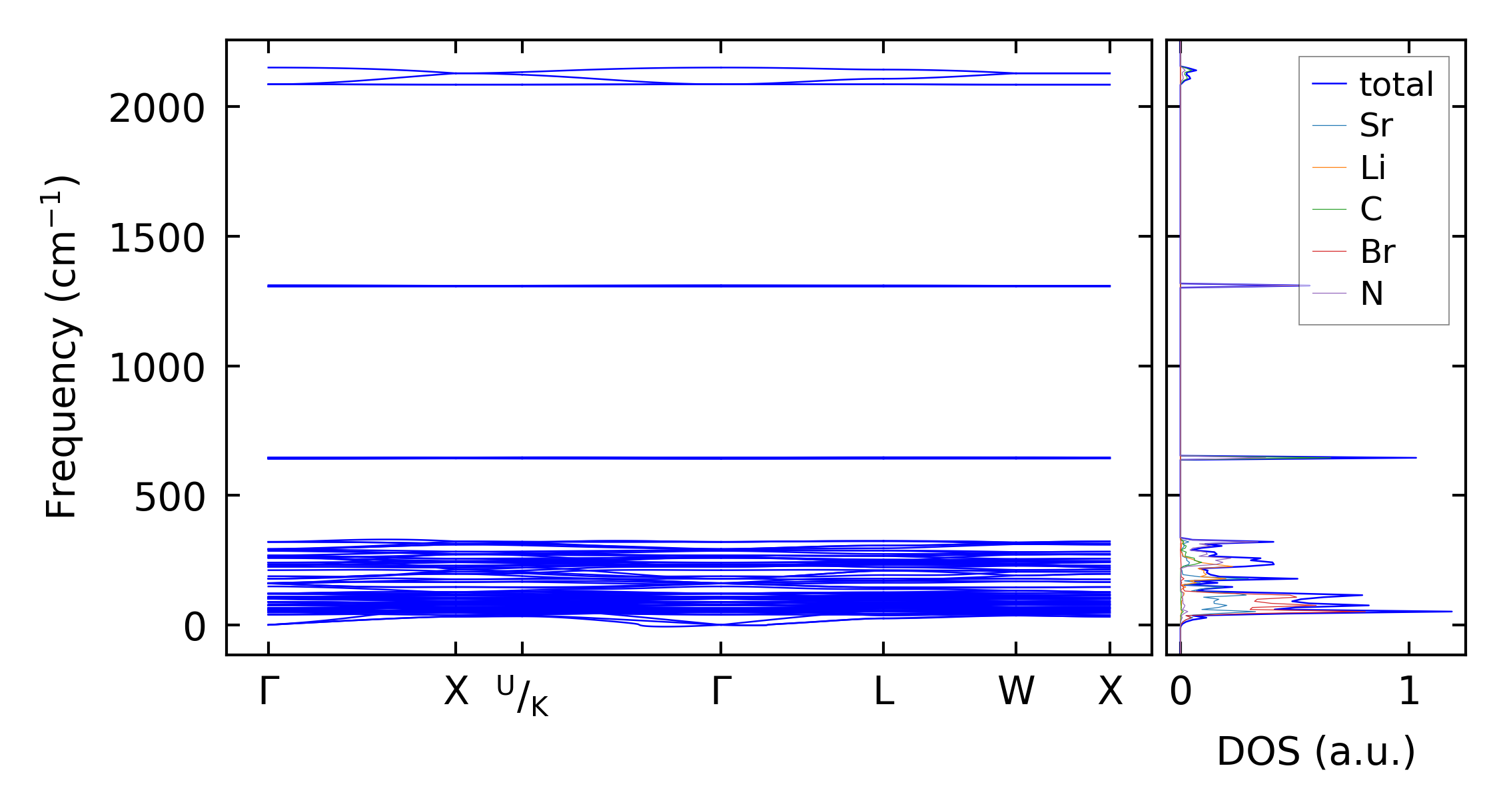
../../_images/fig_bandos10029.png

(b) Phonon dispersion and DOS

../../_images/fig_thermo7056.png

(c) Thermodynamic properties

Force constants

../../_images/fig_fc26832.png

(a) Force constants w.r.t atomic distance

Summary

../../_images/fig_times12598.png

(a) Computation time