mp-1190020/AlBi2Se2BrCl4/harm
- Space group: P-1 (2)
- Link: Materials Project
- Download: mp-1190020.tar.gz
Harmonic properties
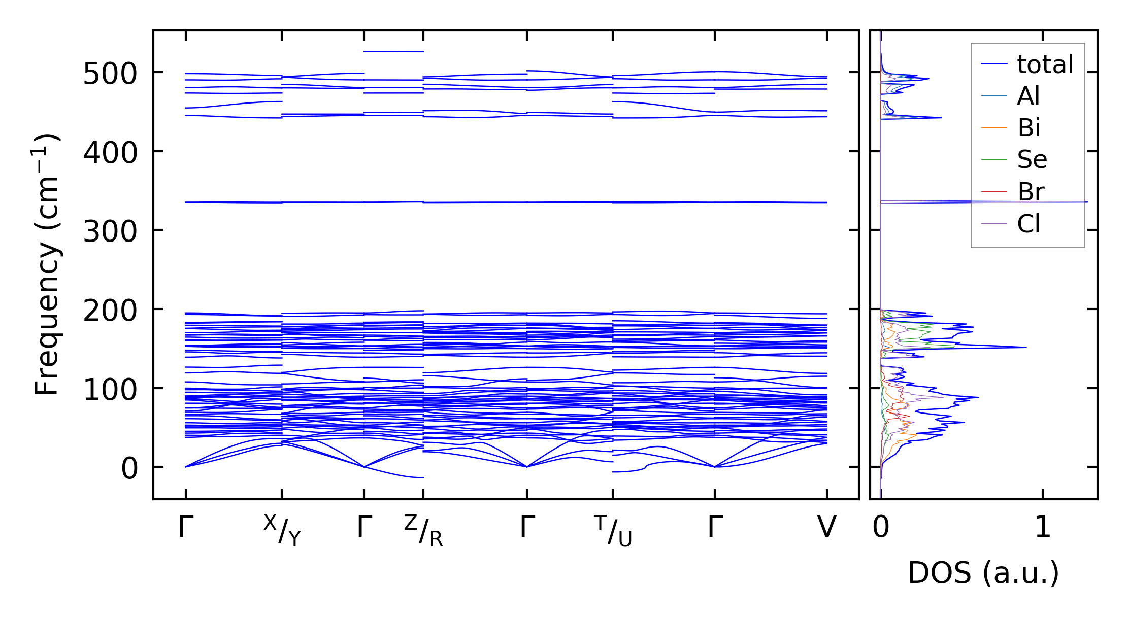
(a) Phonon dispersion and DOS
Summary
(a) Computation time
(a) Phonon dispersion and DOS
(a) Computation time