mp-20790/InPS4/harm

Harmonic properties

../../_images/fig_bandos_pr13501.png

(a) Phonon dispersion with participation ratio and DOS

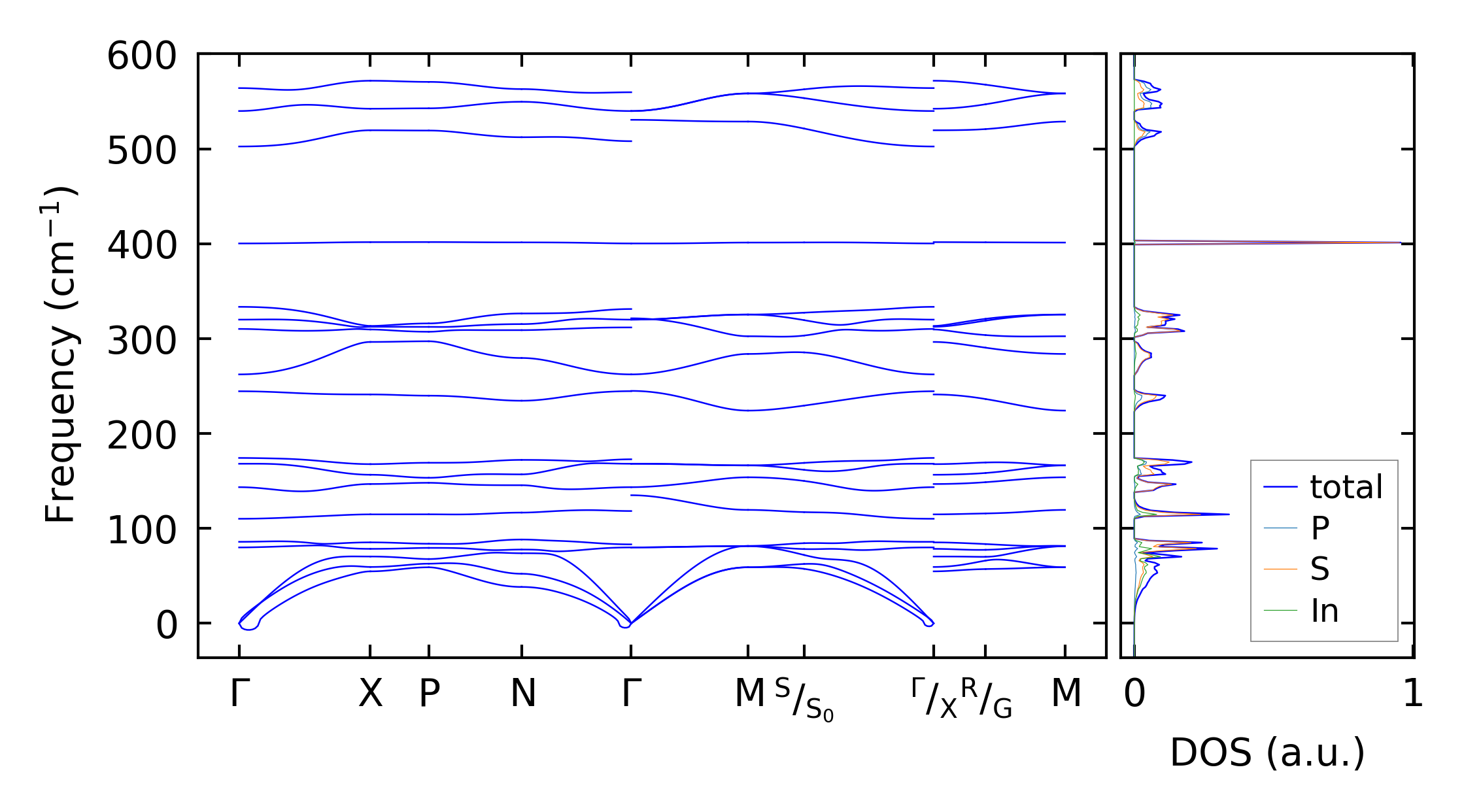
../../_images/fig_bandos17863.png

(b) Phonon dispersion and DOS

../../_images/fig_thermo13501.png

(c) Thermodynamic properties

Force constants

../../_images/fig_fc213136.png

(a) Force constants w.r.t atomic distance

Summary

../../_images/fig_times22715.png

(a) Computation time