mp-989648/Cs2AlGaH6/harm

Harmonic properties

../../_images/fig_bandos_pr871.png

(a) Phonon dispersion with participation ratio and DOS

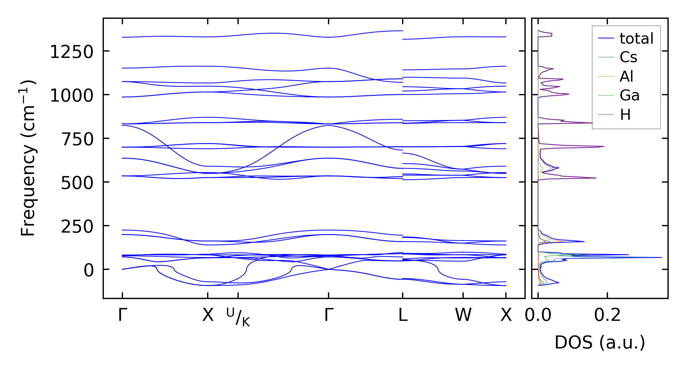
../../_images/fig_bandos778.png

(b) Phonon dispersion and DOS

../../_images/fig_thermo871.png

(c) Thermodynamic properties

Force constants

../../_images/fig_fc2766.png

(a) Force constants w.r.t atomic distance

Summary

../../_images/fig_times1284.png

(a) Computation time