mp-989553/Cs2TlGaH6/harm

Harmonic properties

../../_images/fig_bandos_pr821.png

(a) Phonon dispersion with participation ratio and DOS

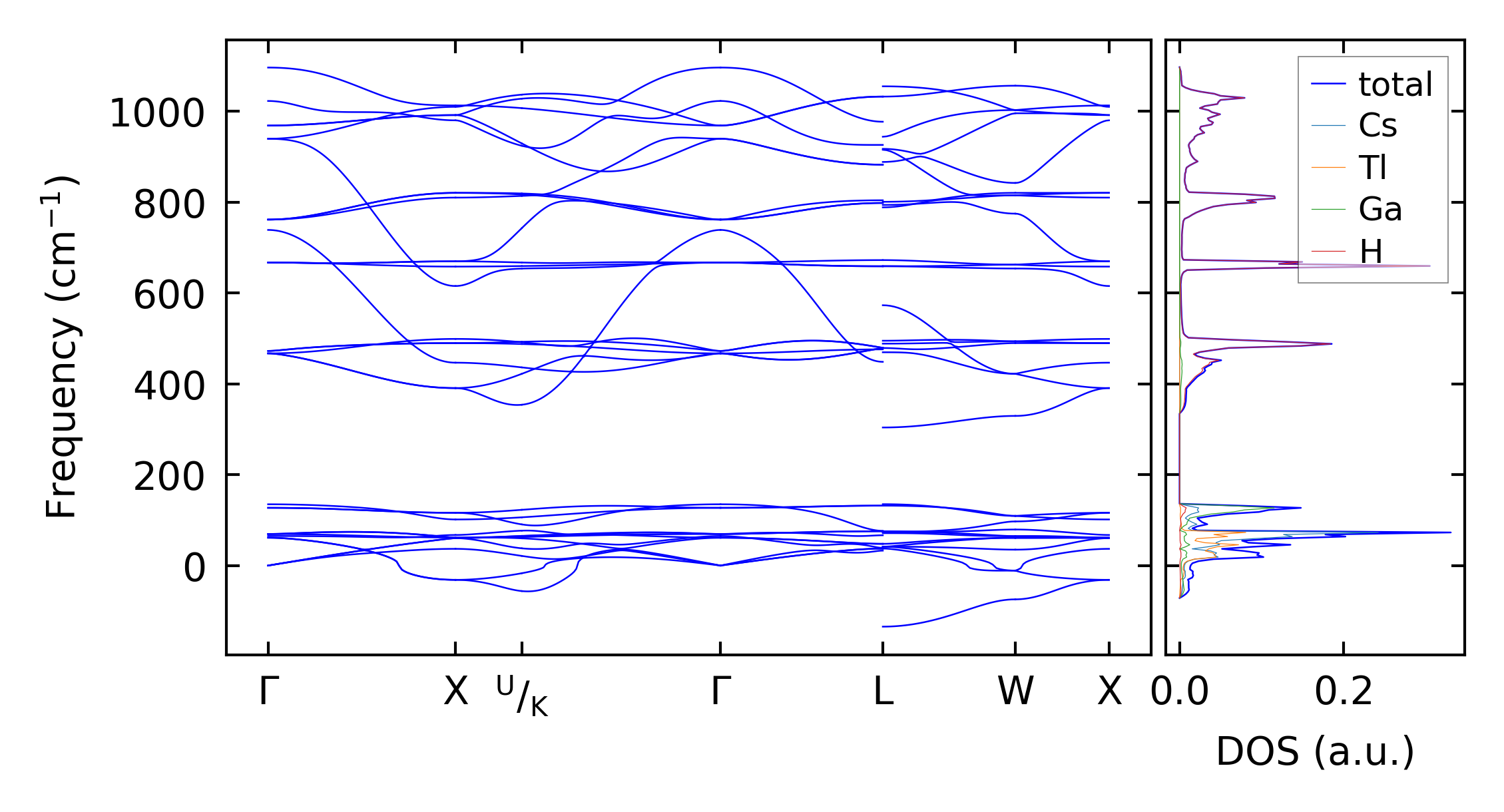
../../_images/fig_bandos731.png

(b) Phonon dispersion and DOS

../../_images/fig_thermo821.png

(c) Thermodynamic properties

Force constants

../../_images/fig_fc2720.png

(a) Force constants w.r.t atomic distance

Summary

../../_images/fig_times1226.png

(a) Computation time