mp-989567/Cs2RbTlF6/harm

Harmonic properties

../../_images/fig_bandos_pr829.png

(a) Phonon dispersion with participation ratio and DOS

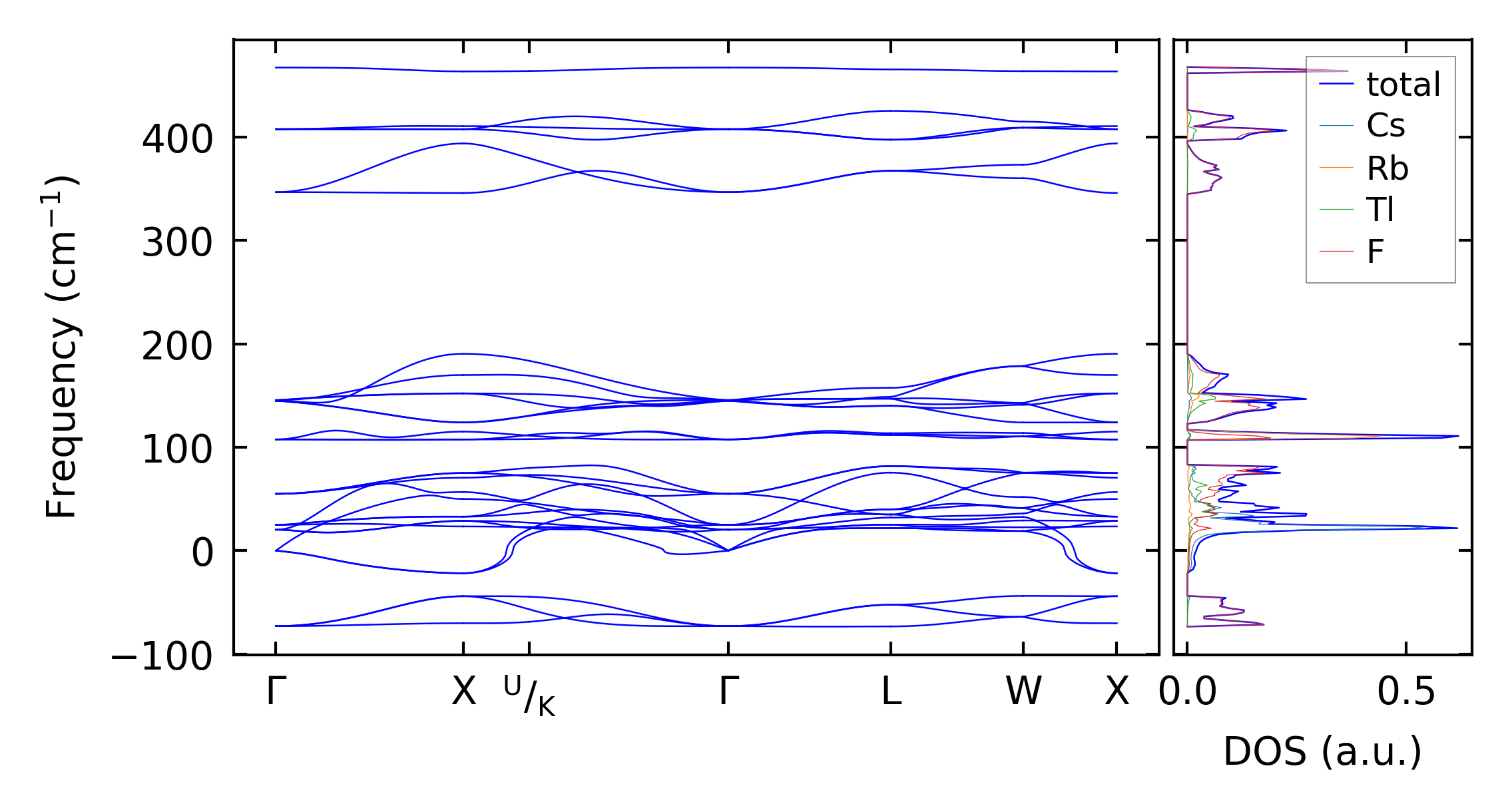
../../_images/fig_bandos737.png

(b) Phonon dispersion and DOS

../../_images/fig_thermo829.png

(c) Thermodynamic properties

Force constants

../../_images/fig_fc2727.png

(a) Force constants w.r.t atomic distance

Summary

../../_images/fig_times1234.png

(a) Computation time