mp-989539/Rb2AlTlH6/harm

Harmonic properties

../../_images/fig_bandos_pr812.png

(a) Phonon dispersion with participation ratio and DOS

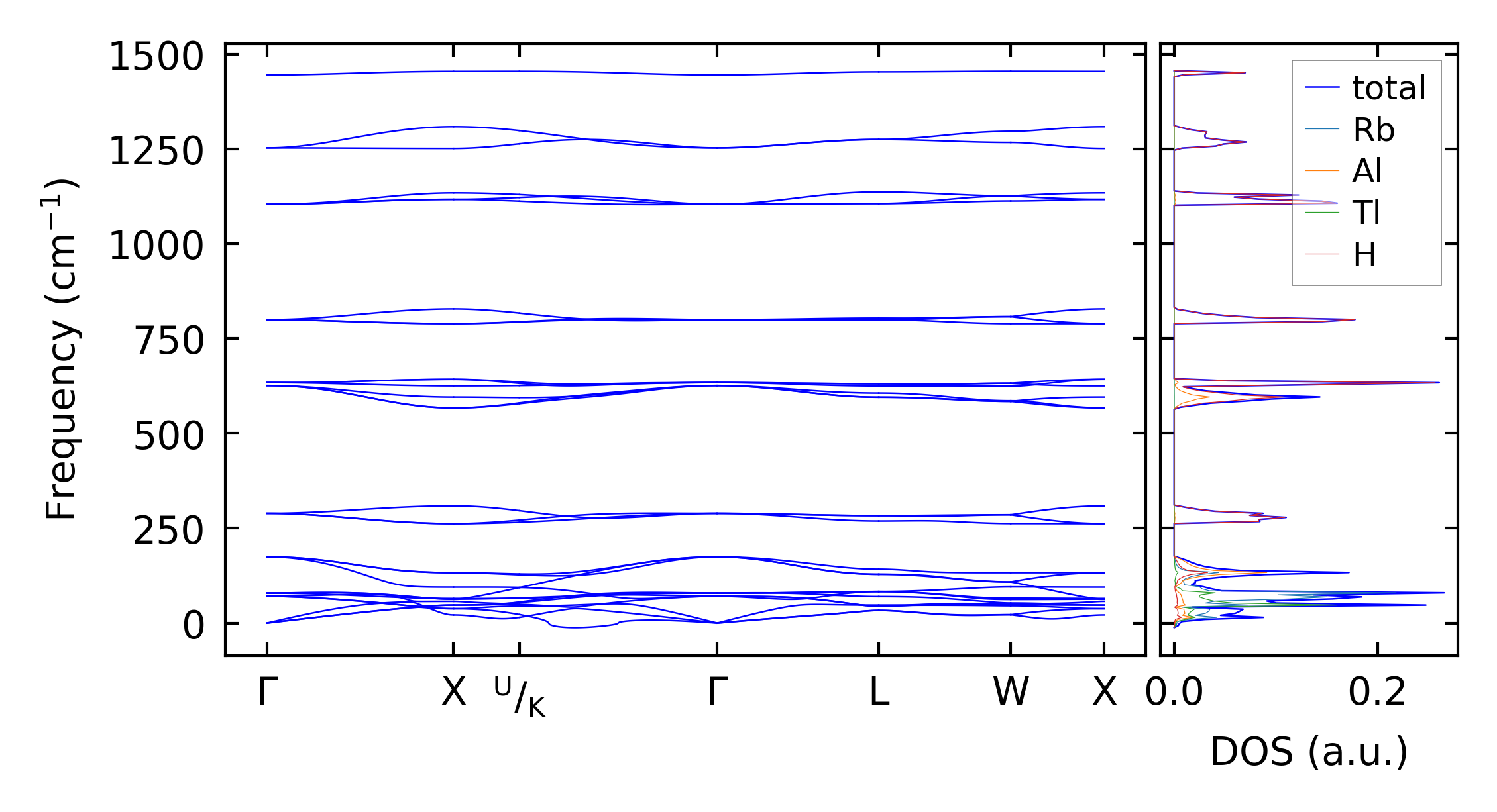
../../_images/fig_bandos722.png

(b) Phonon dispersion and DOS

../../_images/fig_thermo812.png

(c) Thermodynamic properties

Force constants

../../_images/fig_fc2711.png

(a) Force constants w.r.t atomic distance

Summary

../../_images/fig_times1217.png

(a) Computation time