mp-989535/Cs2AlInH6/harm

Harmonic properties

../../_images/fig_bandos_pr808.png

(a) Phonon dispersion with participation ratio and DOS

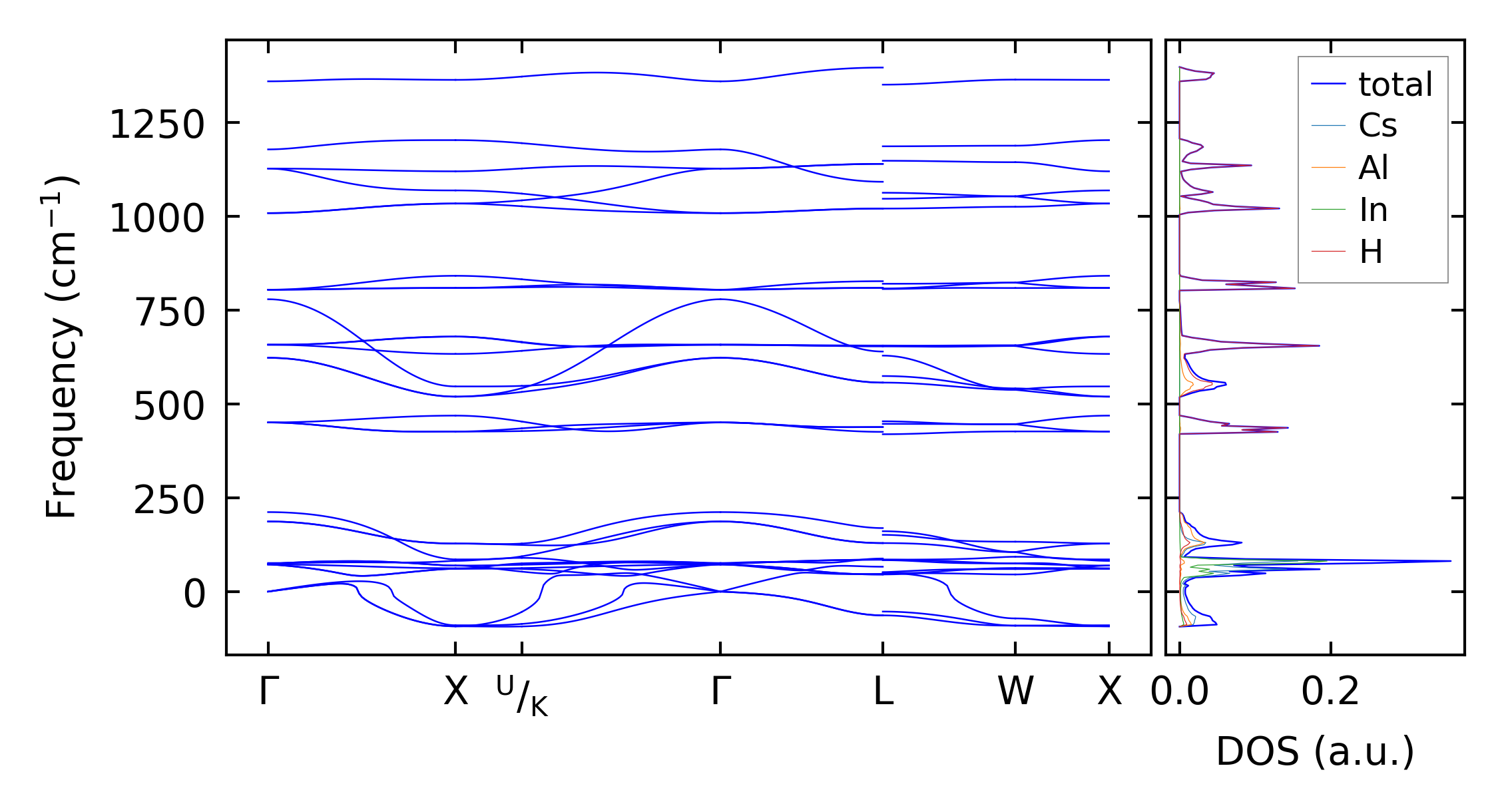
../../_images/fig_bandos718.png

(b) Phonon dispersion and DOS

../../_images/fig_thermo808.png

(c) Thermodynamic properties

Force constants

../../_images/fig_fc2707.png

(a) Force constants w.r.t atomic distance

Summary

../../_images/fig_times1213.png

(a) Computation time