mp-989543/Cs2BrCl6F/harm

Harmonic properties

../../_images/fig_bandos_pr814.png

(a) Phonon dispersion with participation ratio and DOS

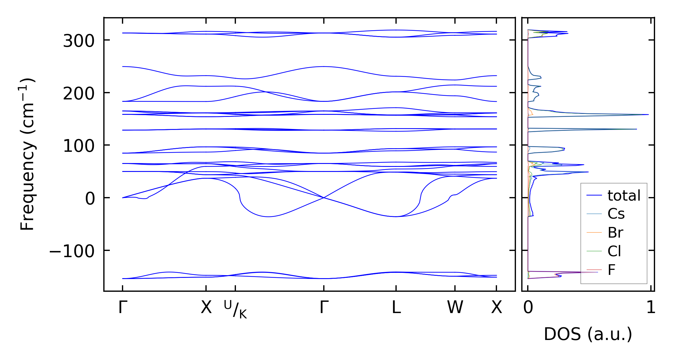
../../_images/fig_bandos724.png

(b) Phonon dispersion and DOS

../../_images/fig_thermo814.png

(c) Thermodynamic properties

Force constants

../../_images/fig_fc2713.png

(a) Force constants w.r.t atomic distance

Summary

../../_images/fig_times1219.png

(a) Computation time