mp-989590/Ca6Sn2NF/harm

Harmonic properties

../../_images/fig_bandos_pr840.png

(a) Phonon dispersion with participation ratio and DOS

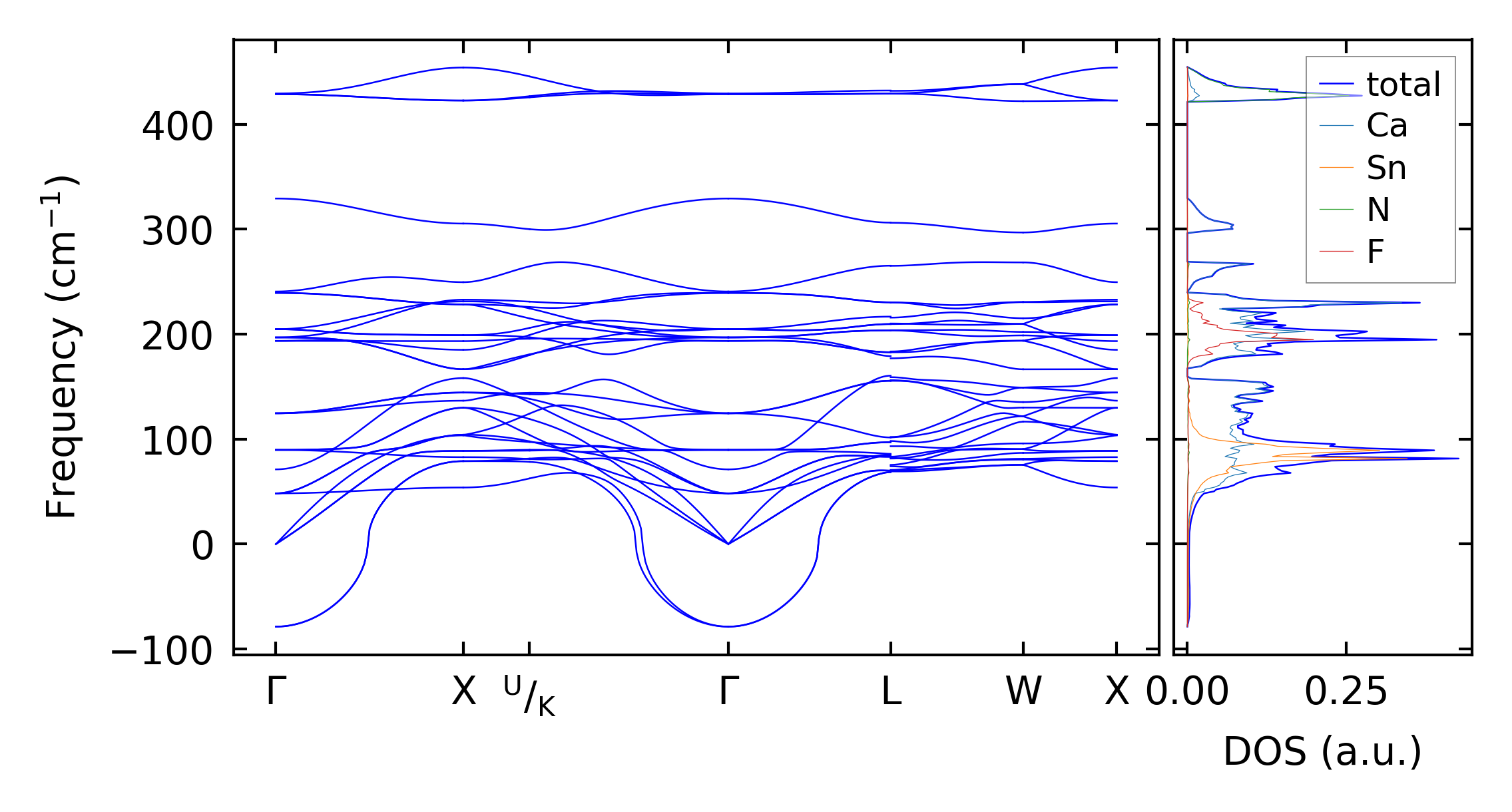
../../_images/fig_bandos746.png

(b) Phonon dispersion and DOS

../../_images/fig_thermo840.png

(c) Thermodynamic properties

Force constants

../../_images/fig_fc2737.png

(a) Force constants w.r.t atomic distance

Summary

../../_images/fig_times1245.png

(a) Computation time